HOME   LIST
‹–   –›

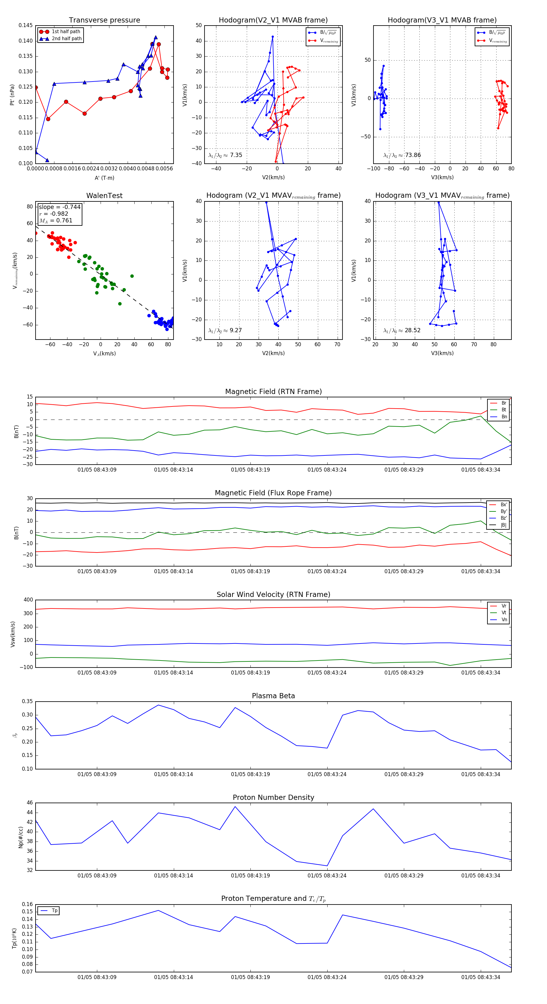
Flux Rope in 2024

Flux Rope Event 2024-01-05 08:43:05 ~ 2024-01-05 08:43:36 (32 seconds)


plot