HOME   LIST
‹–   –›

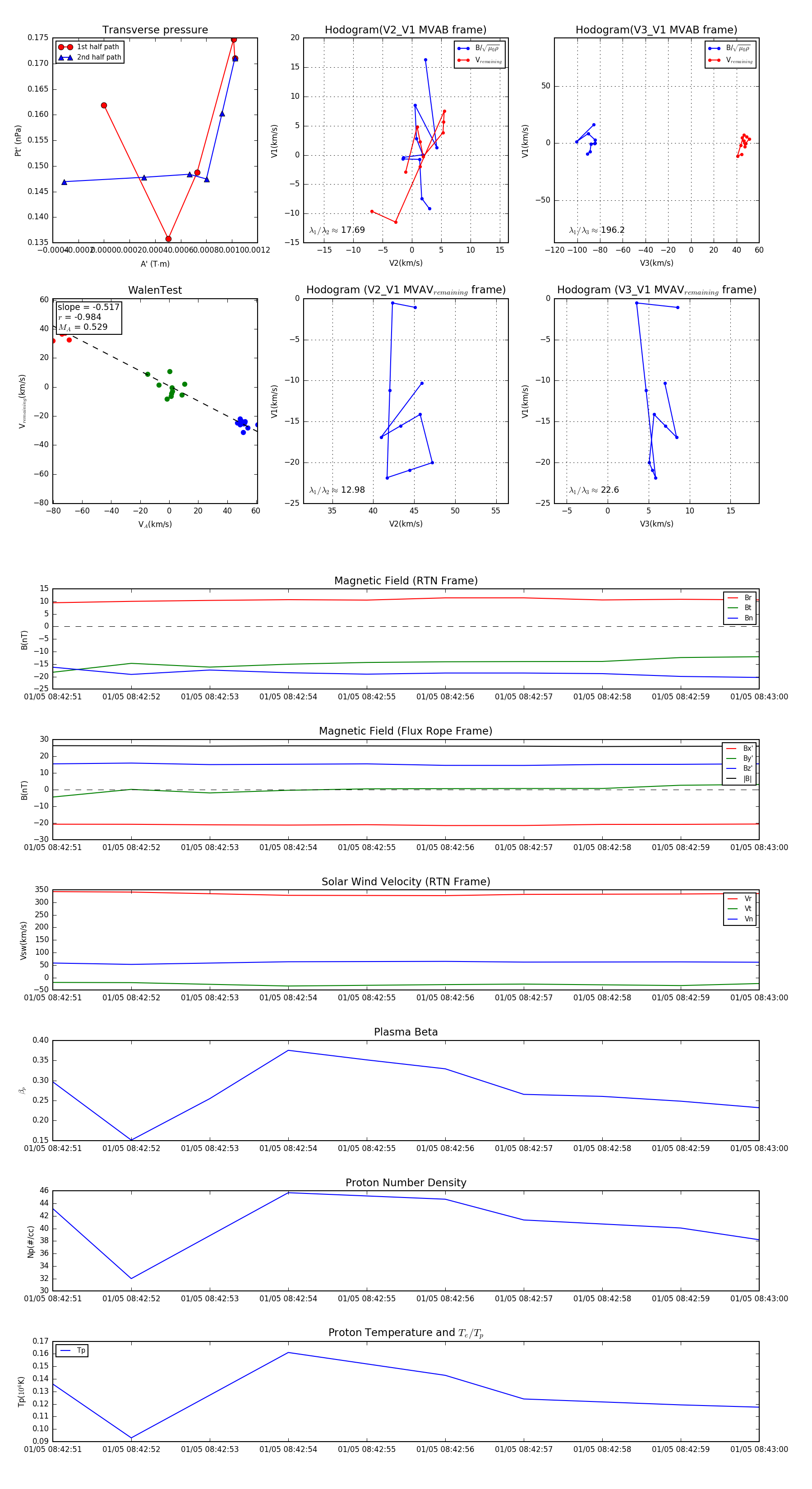
Flux Rope in 2024

Flux Rope Event 2024-01-05 08:42:51 ~ 2024-01-05 08:43:00 (10 seconds)


plot