HOME   LIST
‹–   –›

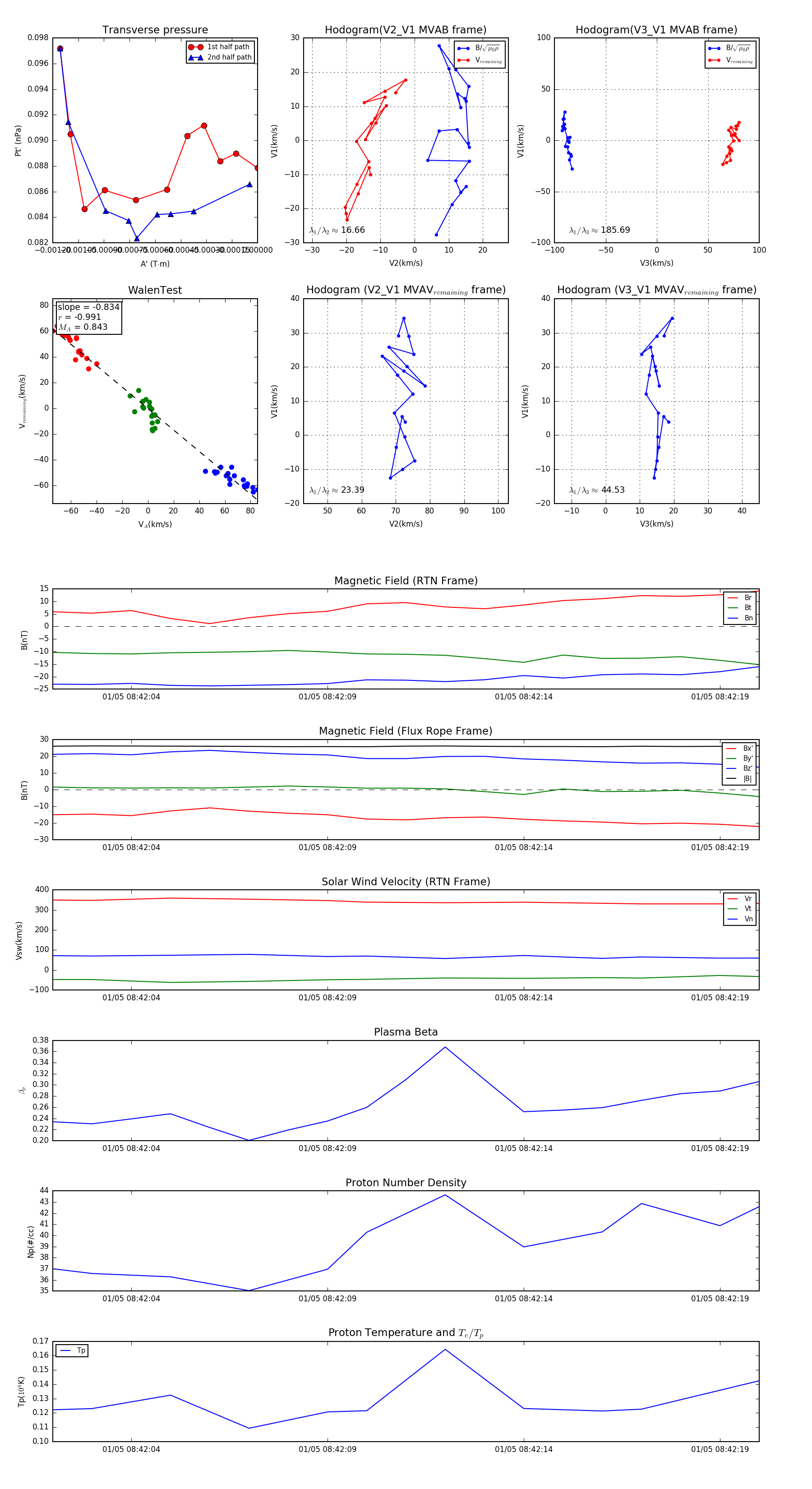
Flux Rope in 2024

Flux Rope Event 2024-01-05 08:42:02 ~ 2024-01-05 08:42:20 (19 seconds)


plot