HOME   LIST
‹–   –›

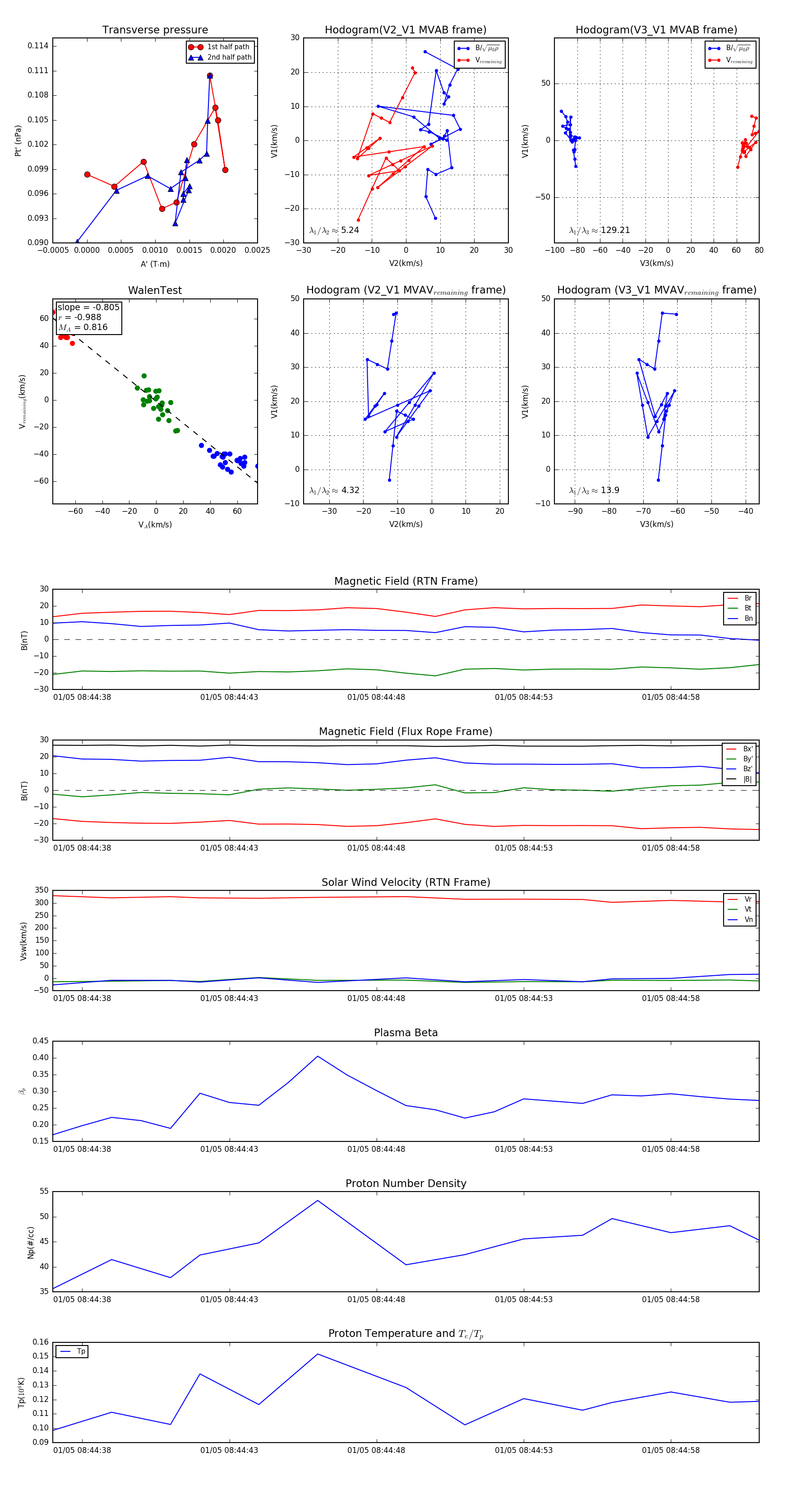
Flux Rope in 2024

Flux Rope Event 2024-01-05 08:44:37 ~ 2024-01-05 08:45:01 (25 seconds)


plot