HOME   LIST
‹–   –›

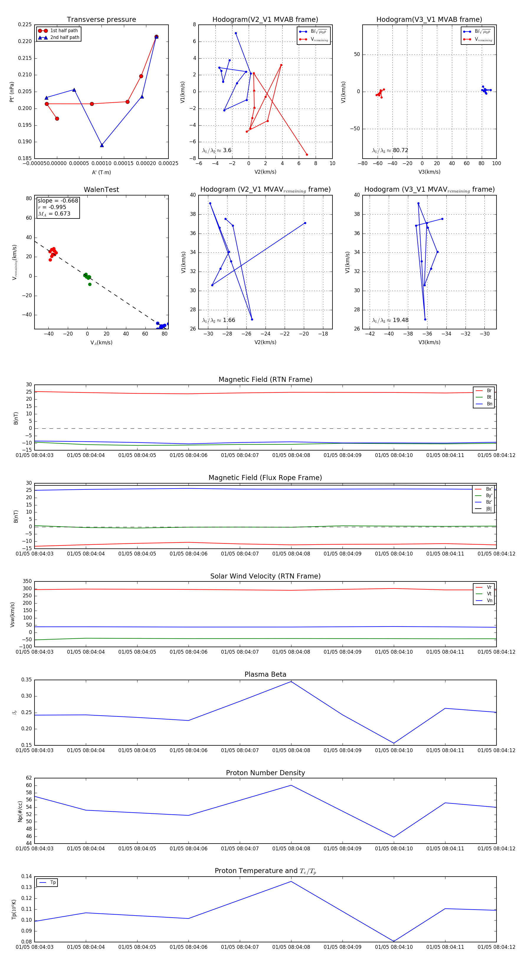
Flux Rope in 2024

Flux Rope Event 2024-01-05 08:04:03 ~ 2024-01-05 08:04:12 (10 seconds)


plot