HOME   LIST
‹–   –›

Flux Rope in 2024

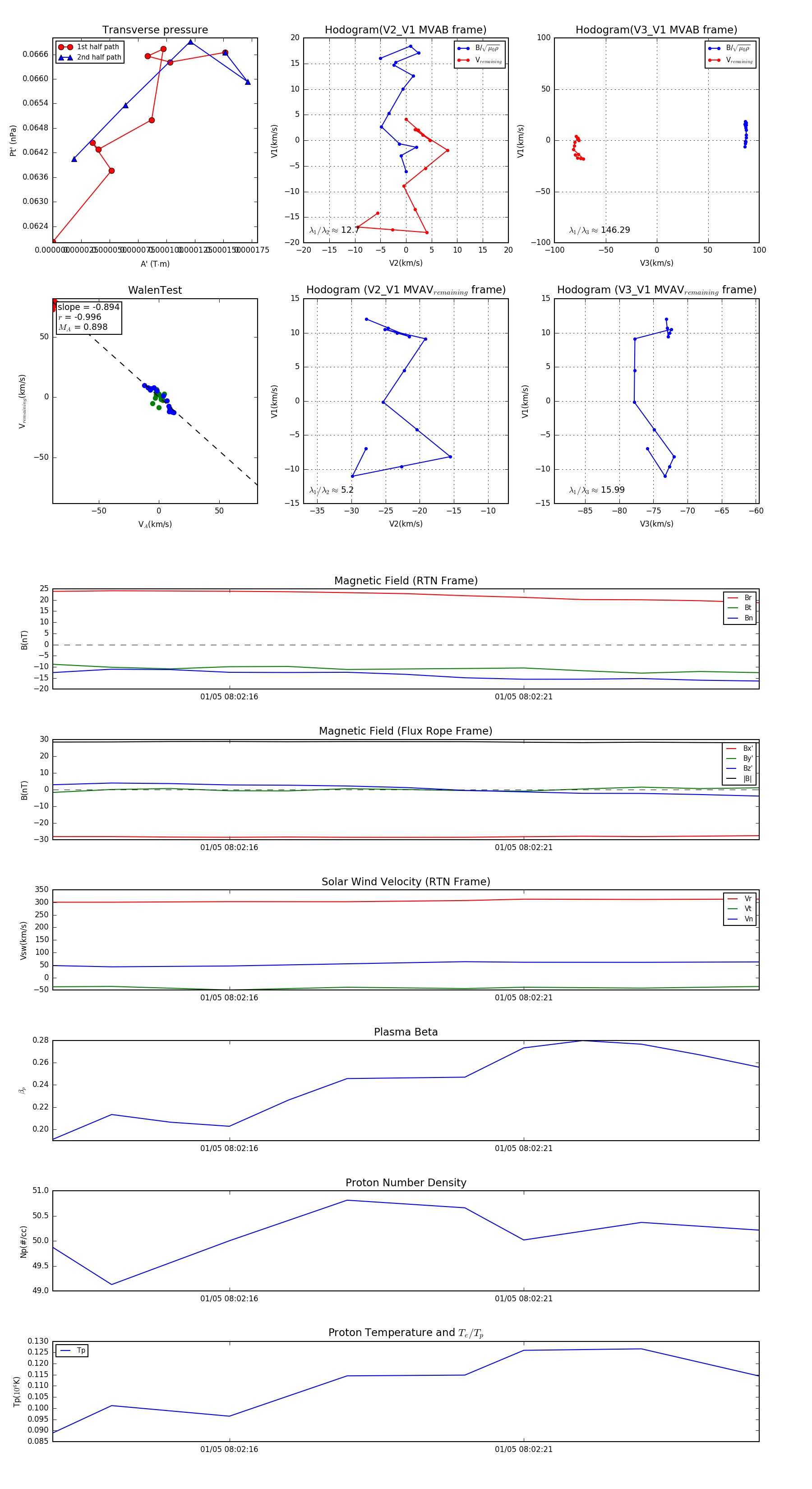
Flux Rope Event 2024-01-05 08:02:13 ~ 2024-01-05 08:02:25 (13 seconds)


plot