HOME   LIST
‹–   –›

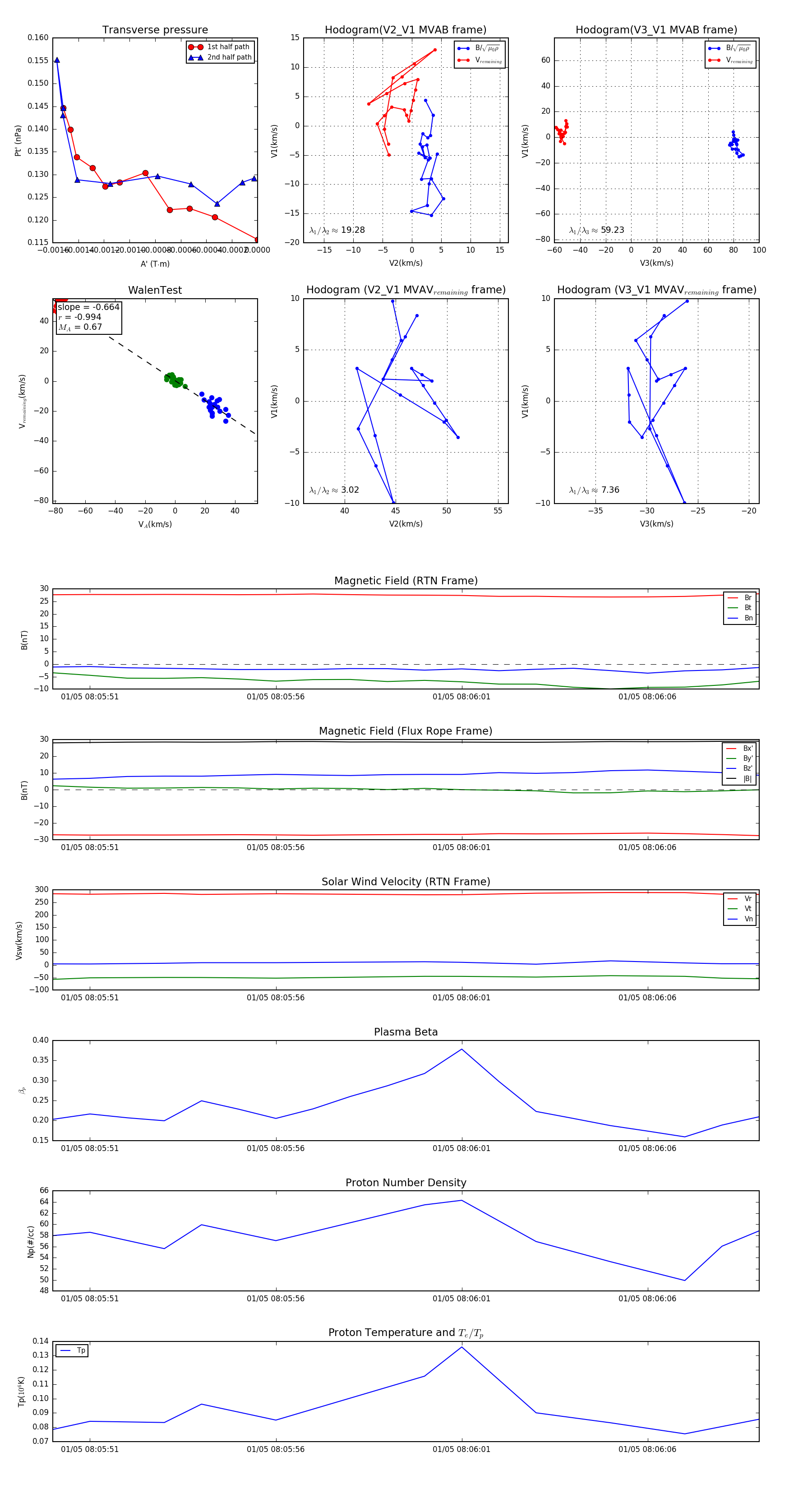
Flux Rope in 2024

Flux Rope Event 2024-01-05 08:05:50 ~ 2024-01-05 08:06:09 (20 seconds)


plot