HOME   LIST
‹–   –›

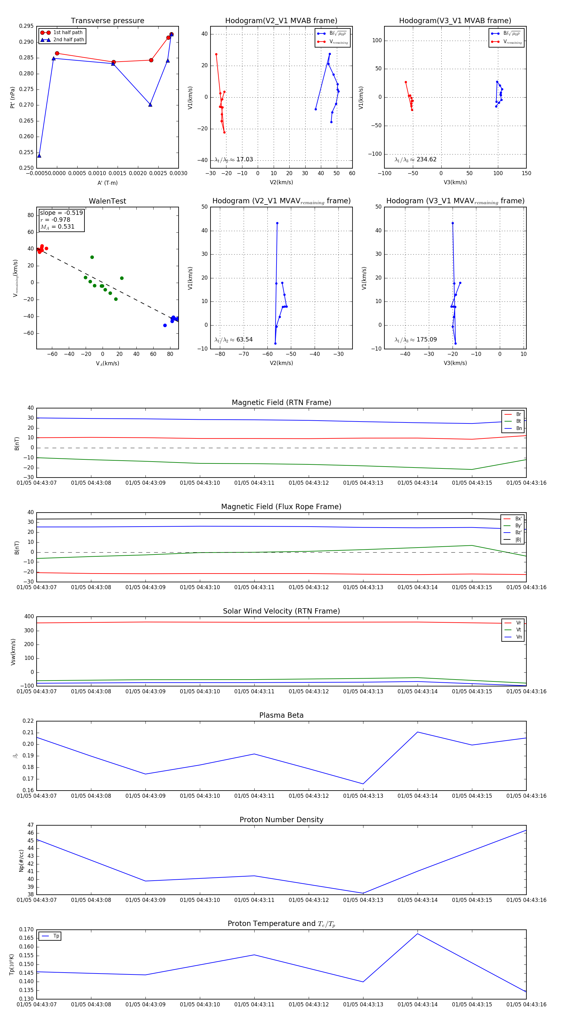
Flux Rope in 2024

Flux Rope Event 2024-01-05 04:43:07 ~ 2024-01-05 04:43:16 (10 seconds)


plot