HOME   LIST
‹–   –›

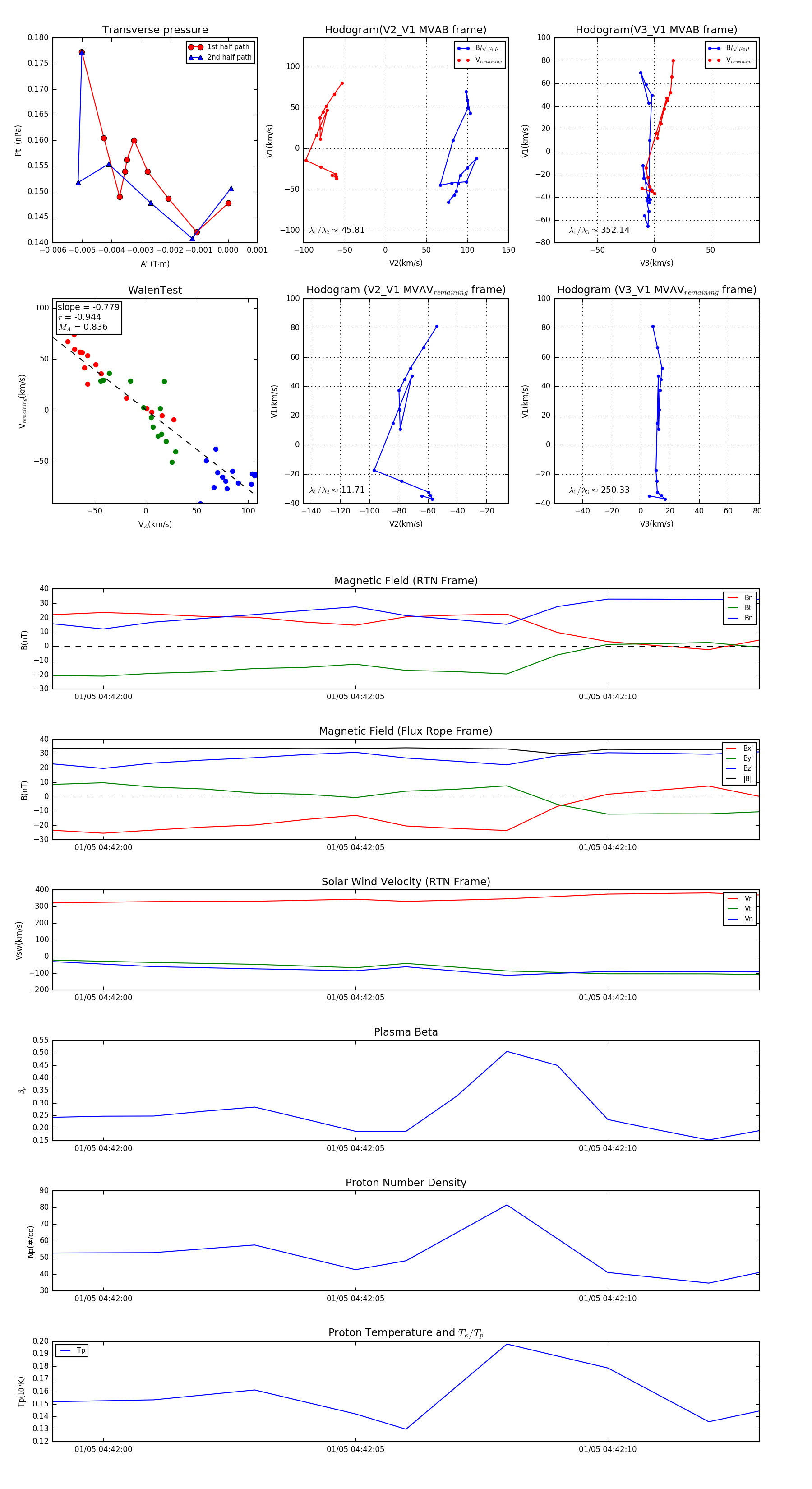
Flux Rope in 2024

Flux Rope Event 2024-01-05 04:41:59 ~ 2024-01-05 04:42:13 (15 seconds)


plot