HOME   LIST
‹–   –›

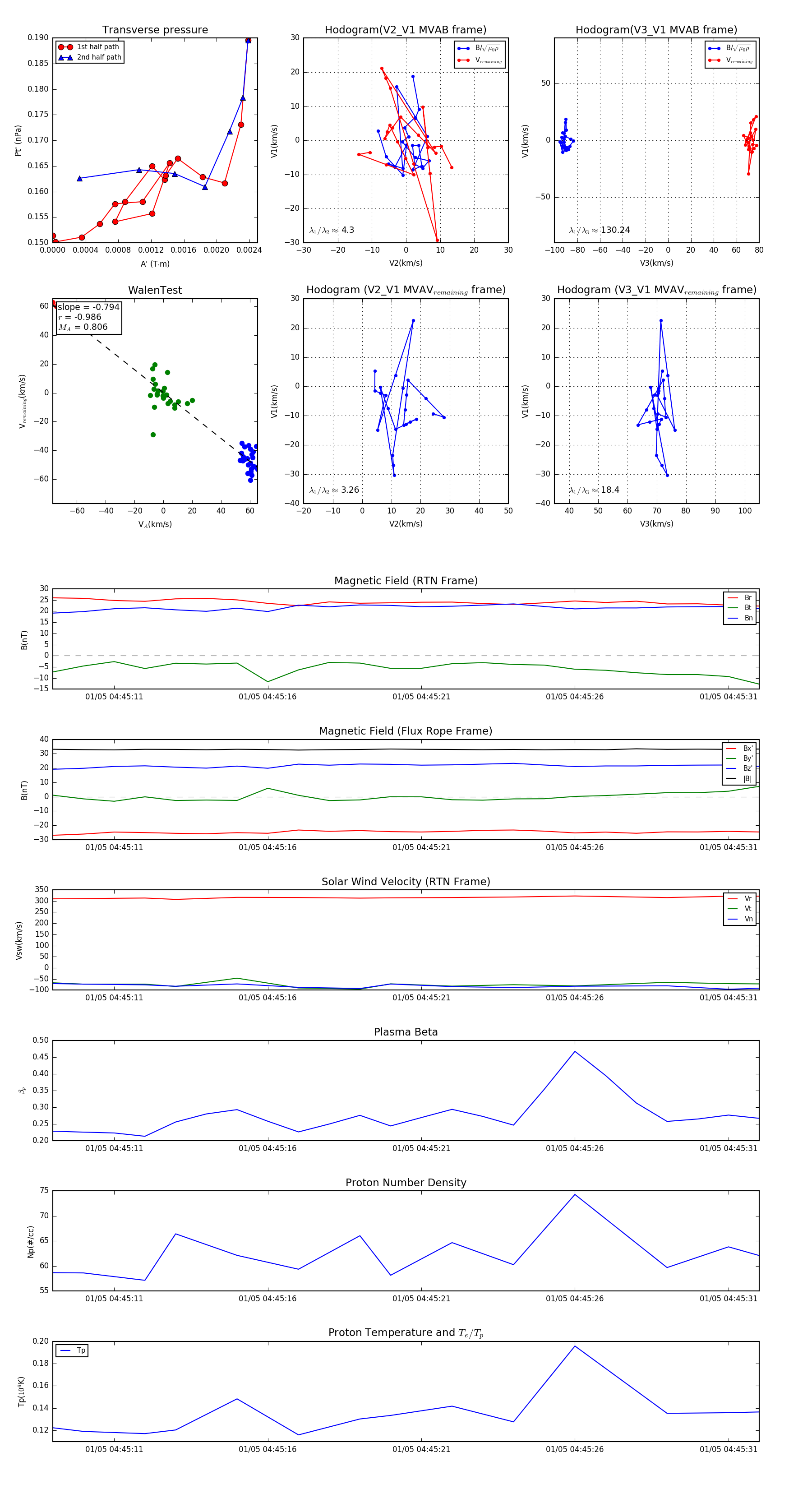
Flux Rope in 2024

Flux Rope Event 2024-01-05 04:45:09 ~ 2024-01-05 04:45:32 (24 seconds)


plot