HOME   LIST
‹–   –›

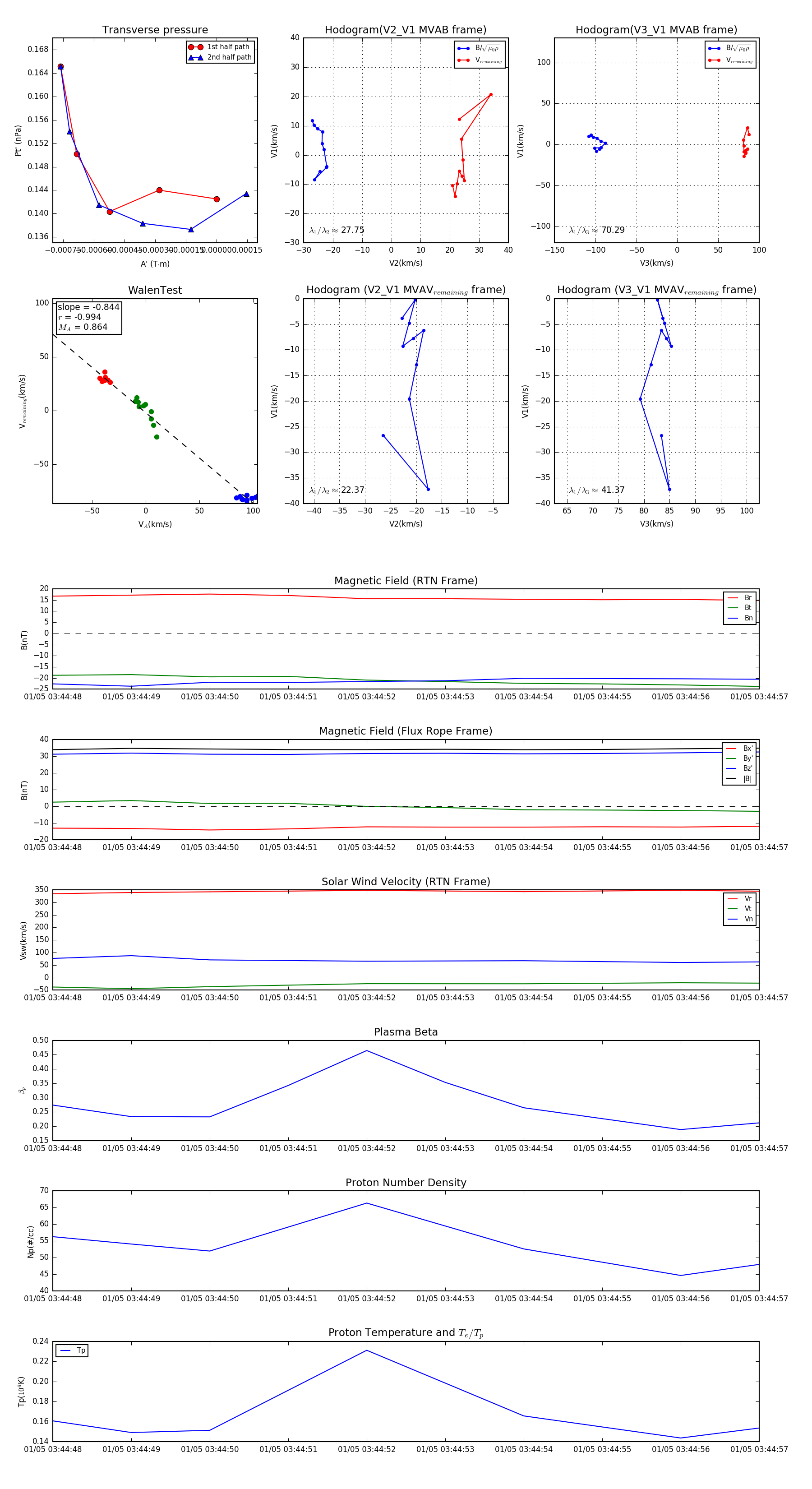
Flux Rope in 2024

Flux Rope Event 2024-01-05 03:44:48 ~ 2024-01-05 03:44:57 (10 seconds)


plot