HOME   LIST
‹–   –›

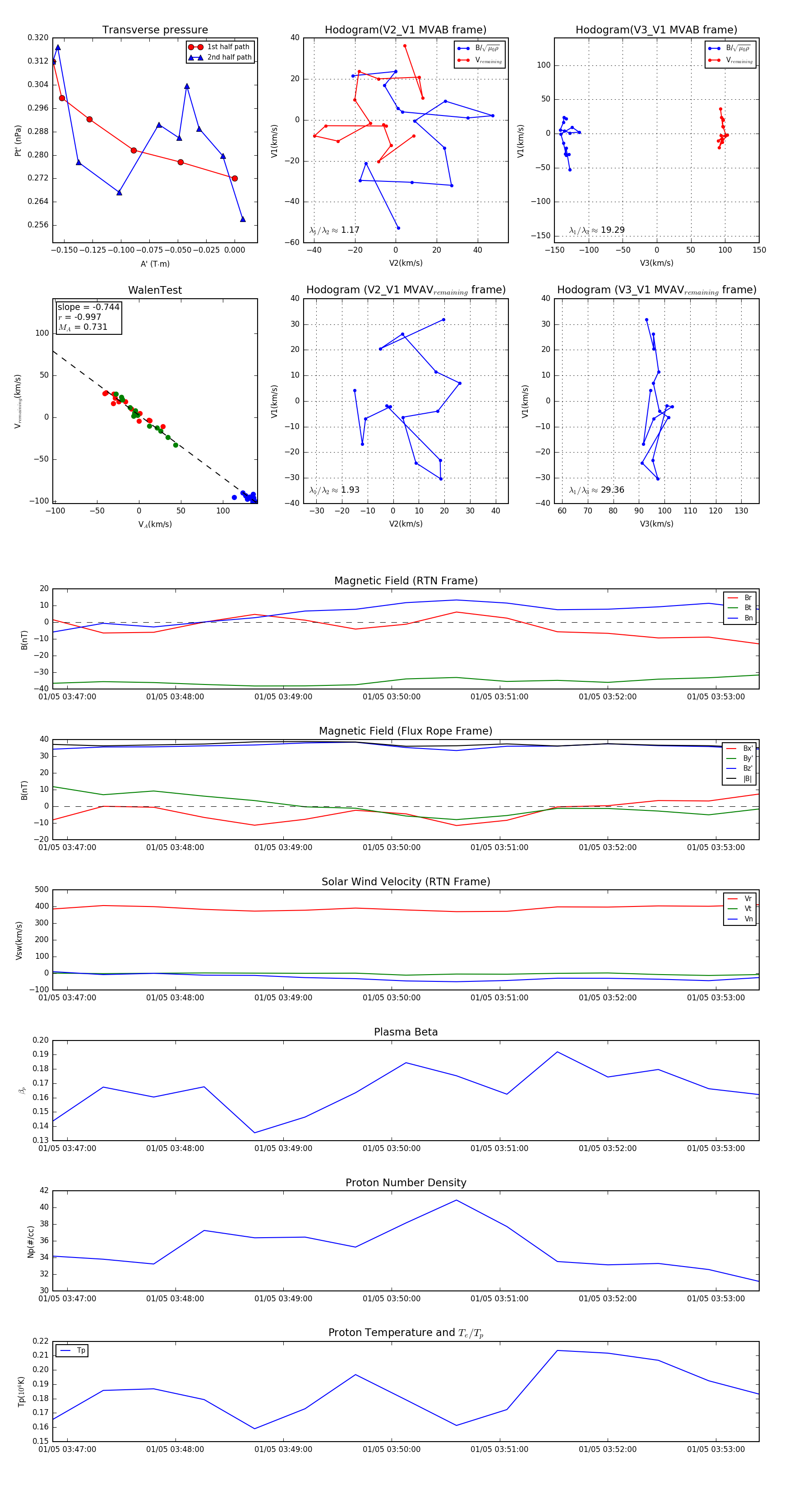
Flux Rope in 2024

Flux Rope Event 2024-01-05 03:46:52 ~ 2024-01-05 03:53:24 (393 seconds)


plot