HOME   LIST
‹–   –›

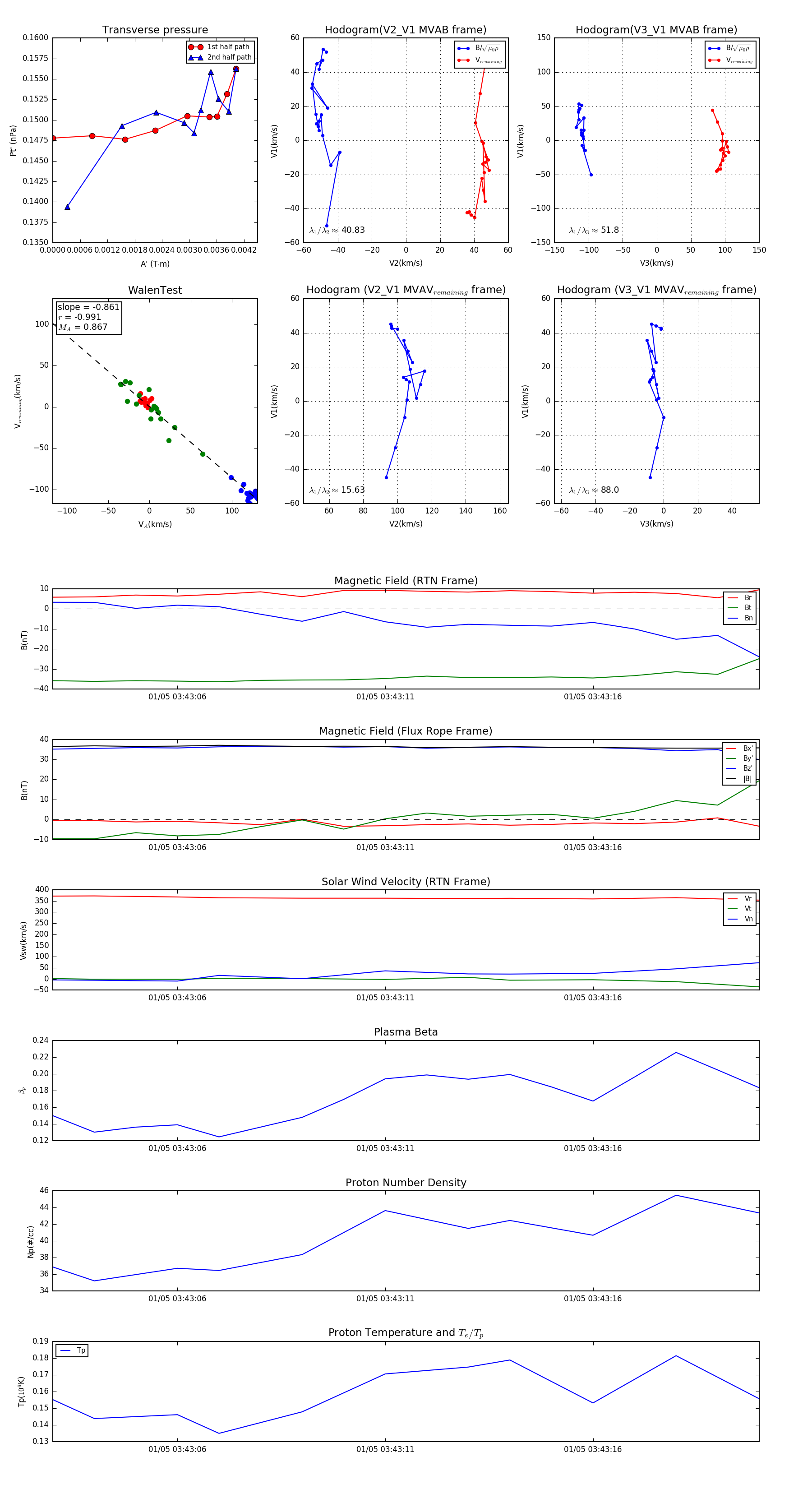
Flux Rope in 2024

Flux Rope Event 2024-01-05 03:43:03 ~ 2024-01-05 03:43:20 (18 seconds)


plot