HOME   LIST
‹–   –›

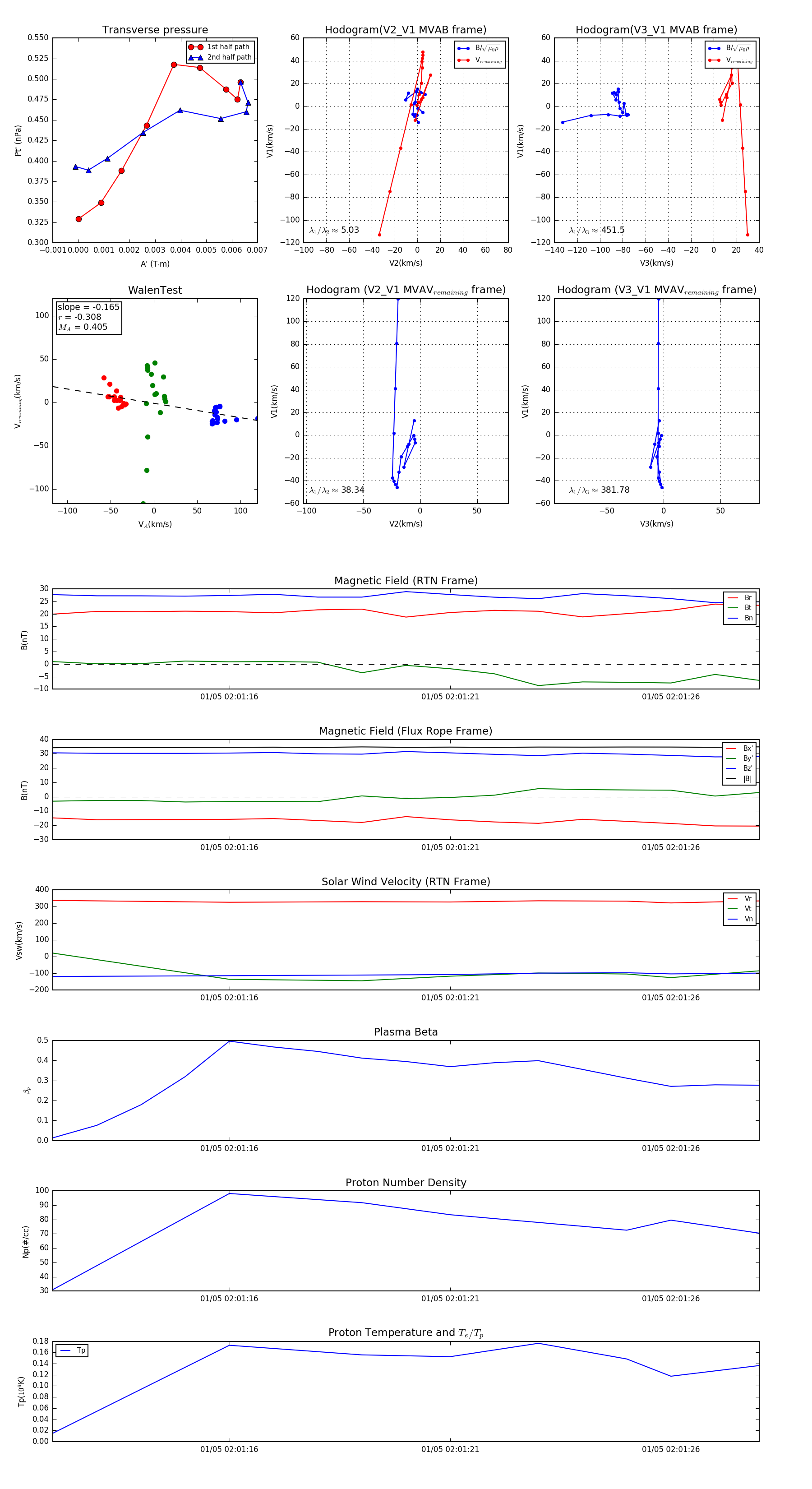
Flux Rope in 2024

Flux Rope Event 2024-01-05 02:01:12 ~ 2024-01-05 02:01:28 (17 seconds)


plot