HOME   LIST
‹–   –›

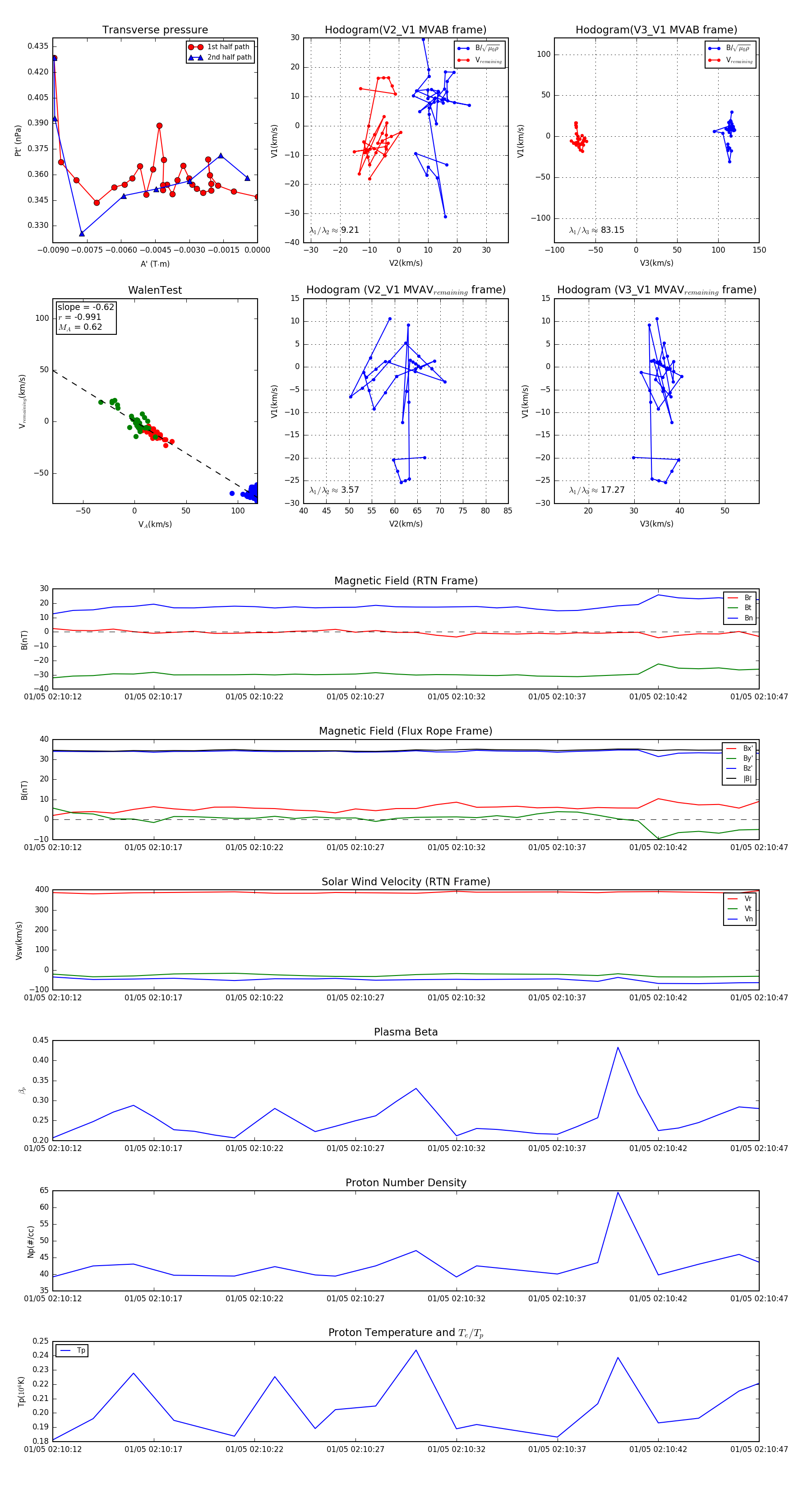
Flux Rope in 2024

Flux Rope Event 2024-01-05 02:10:12 ~ 2024-01-05 02:10:47 (36 seconds)


plot