HOME   LIST
‹–   –›

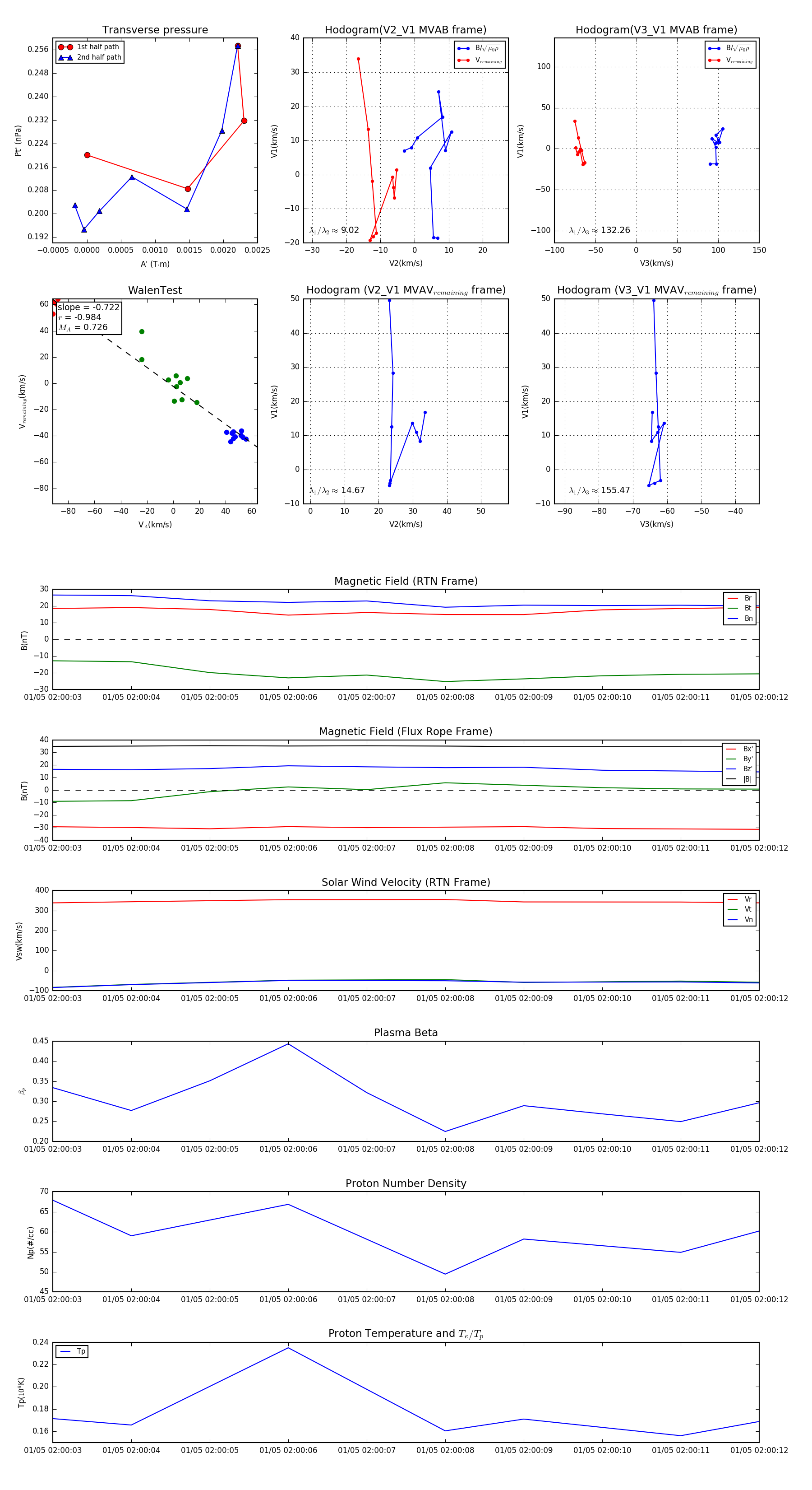
Flux Rope in 2024

Flux Rope Event 2024-01-05 02:00:03 ~ 2024-01-05 02:00:12 (10 seconds)


plot