HOME   LIST
‹–   –›

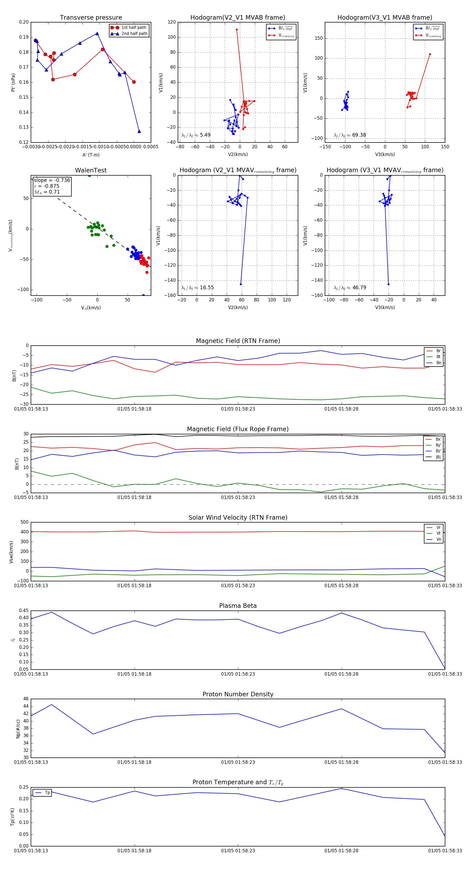
Flux Rope in 2024

Flux Rope Event 2024-01-05 01:58:13 ~ 2024-01-05 01:58:33 (21 seconds)


plot