HOME   LIST
‹–   –›

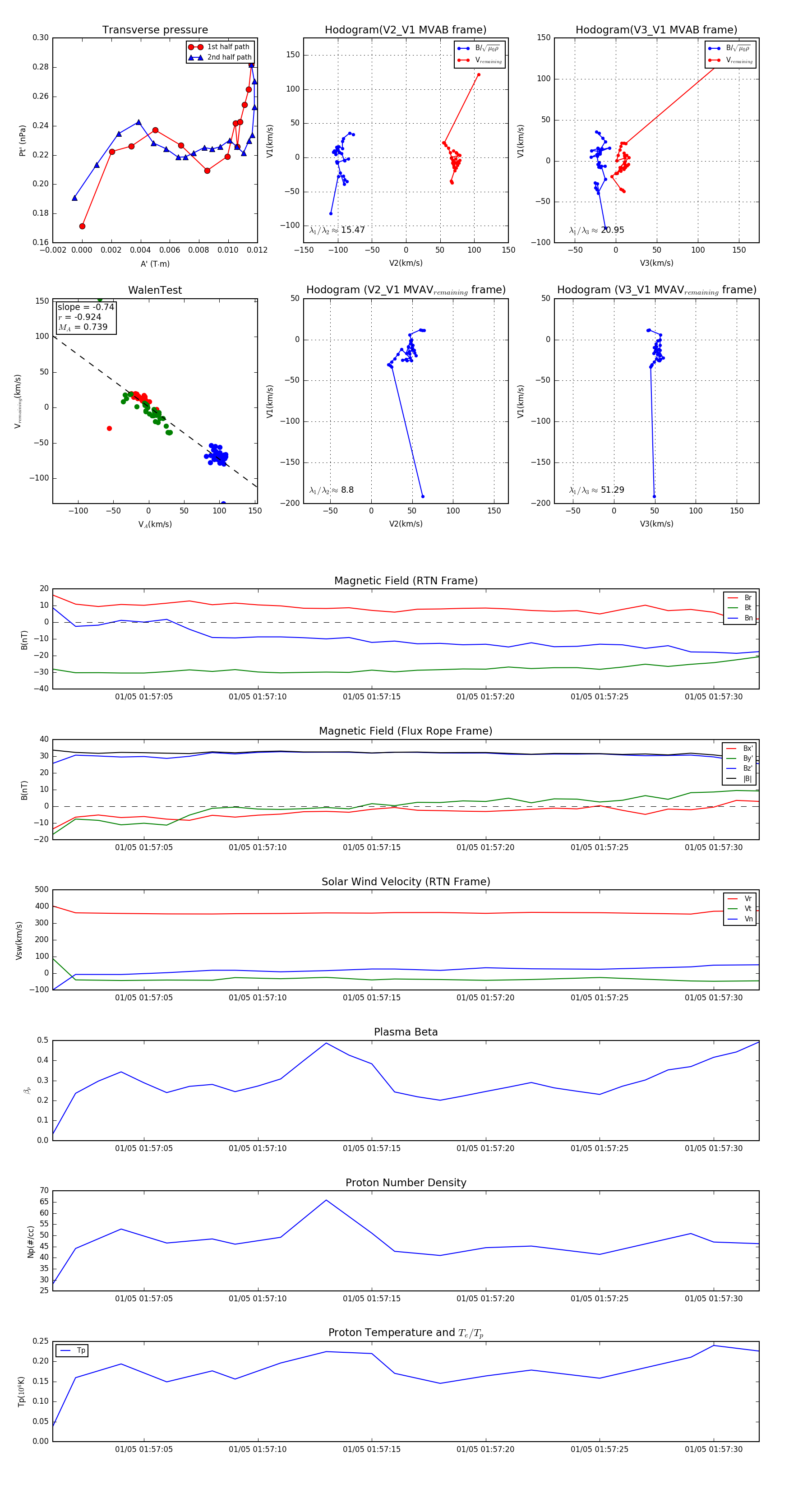
Flux Rope in 2024

Flux Rope Event 2024-01-05 01:57:01 ~ 2024-01-05 01:57:32 (32 seconds)


plot