HOME   LIST
‹–   –›

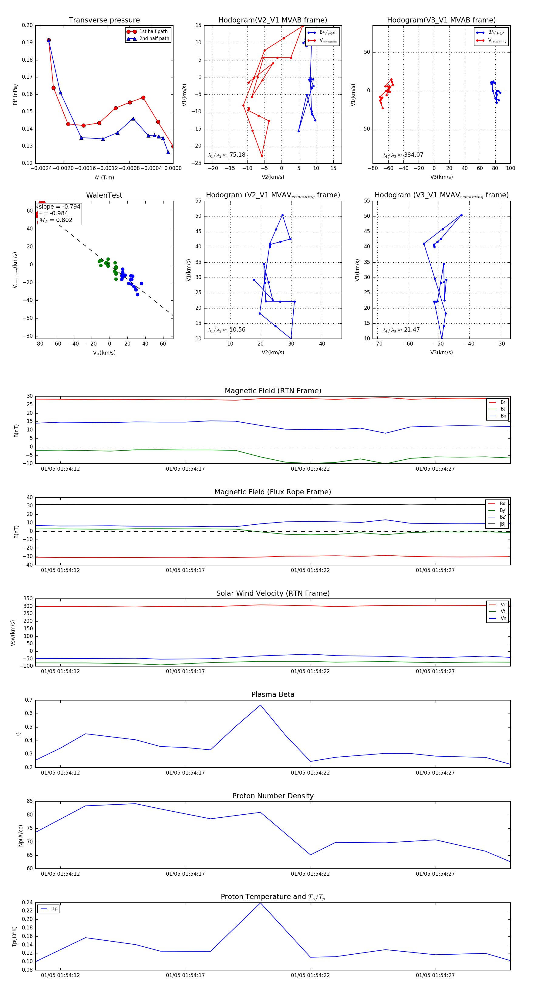
Flux Rope in 2024

Flux Rope Event 2024-01-05 01:54:11 ~ 2024-01-05 01:54:30 (20 seconds)


plot