HOME   LIST
‹–   –›

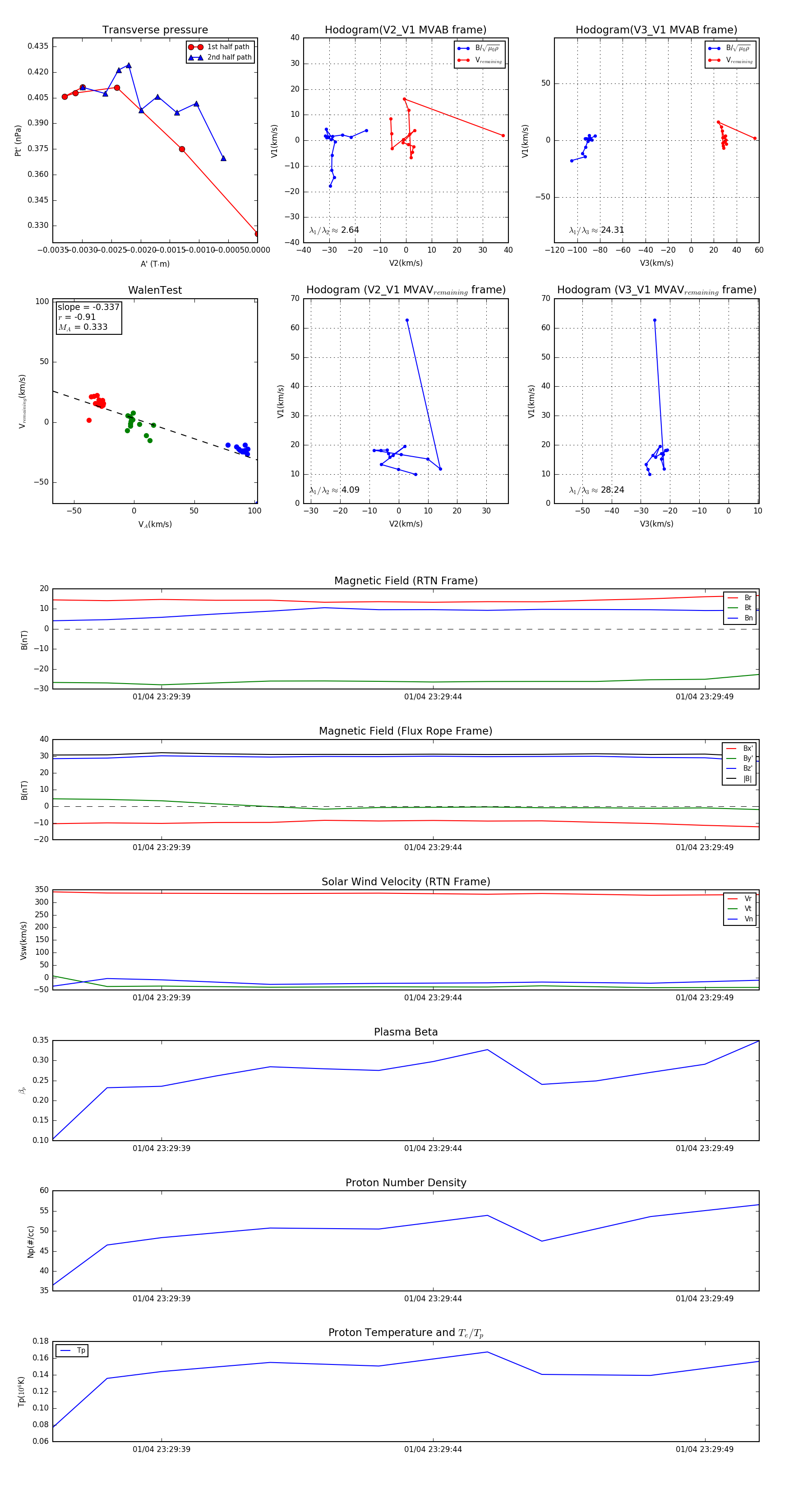
Flux Rope in 2024

Flux Rope Event 2024-01-04 23:29:37 ~ 2024-01-04 23:29:50 (14 seconds)


plot