HOME   LIST
‹–   –›

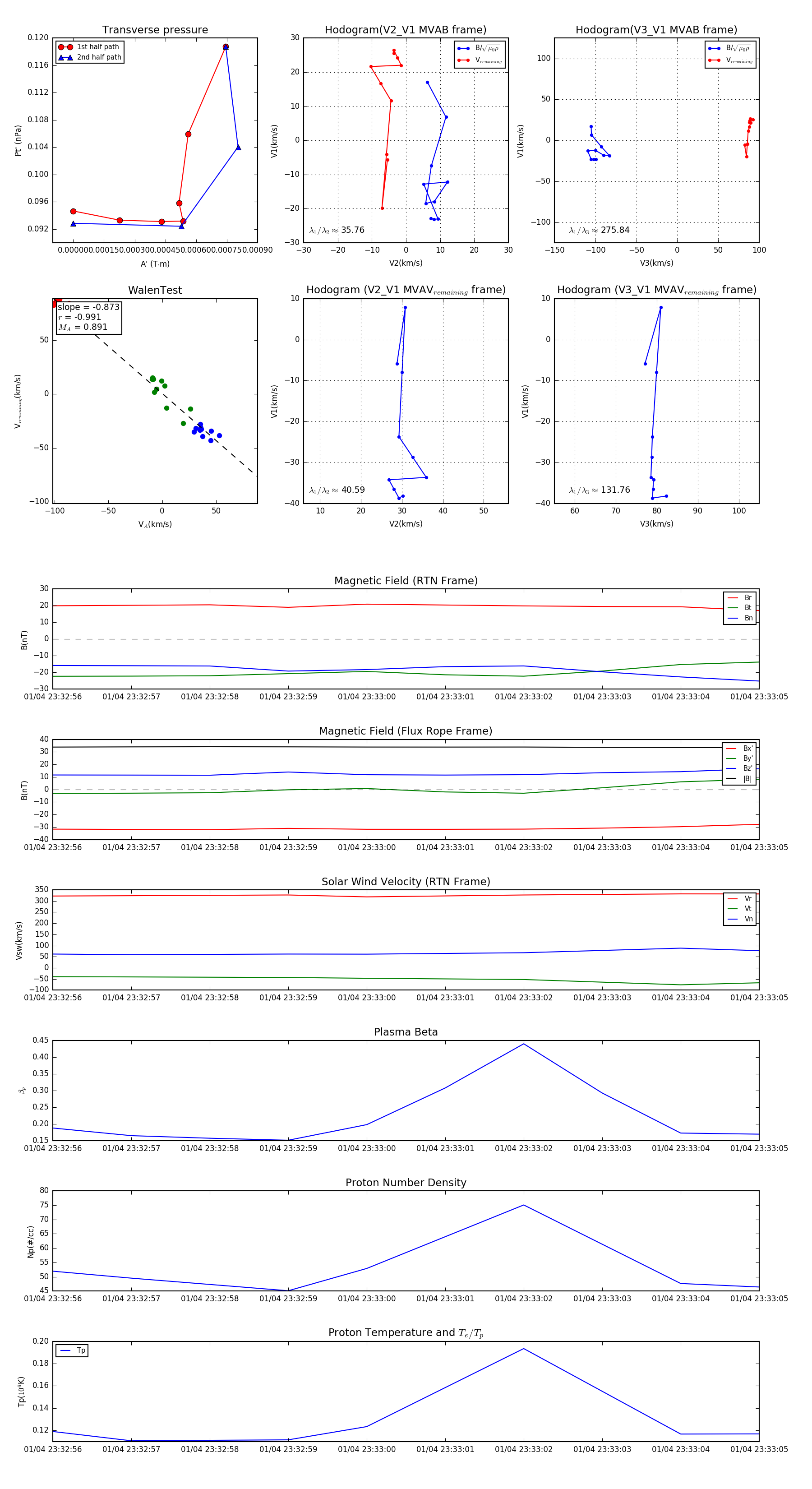
Flux Rope in 2024

Flux Rope Event 2024-01-04 23:32:56 ~ 2024-01-04 23:33:05 (10 seconds)


plot