HOME   LIST
‹–   –›

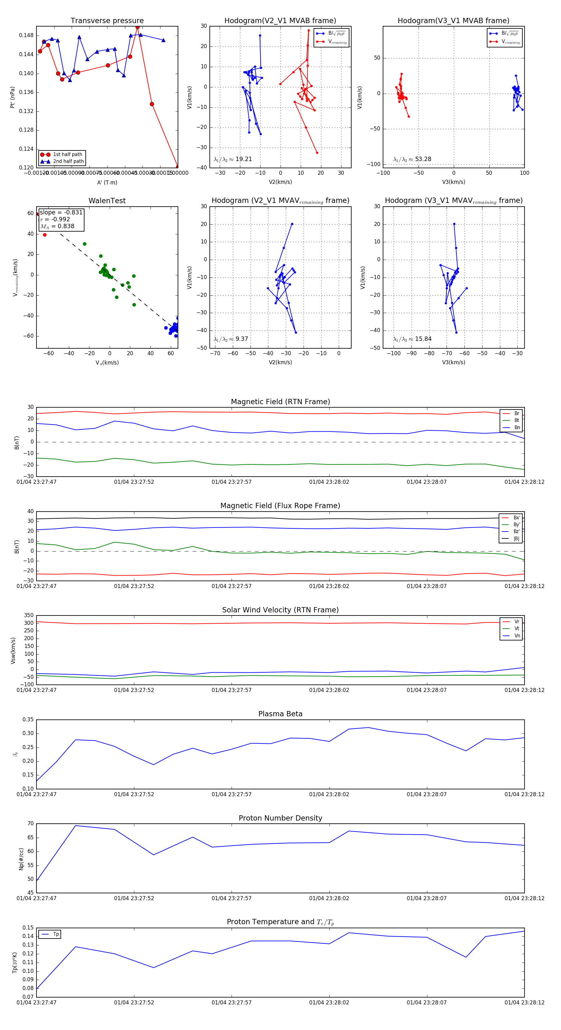
Flux Rope in 2024

Flux Rope Event 2024-01-04 23:27:47 ~ 2024-01-04 23:28:12 (26 seconds)


plot