HOME   LIST
‹–   –›

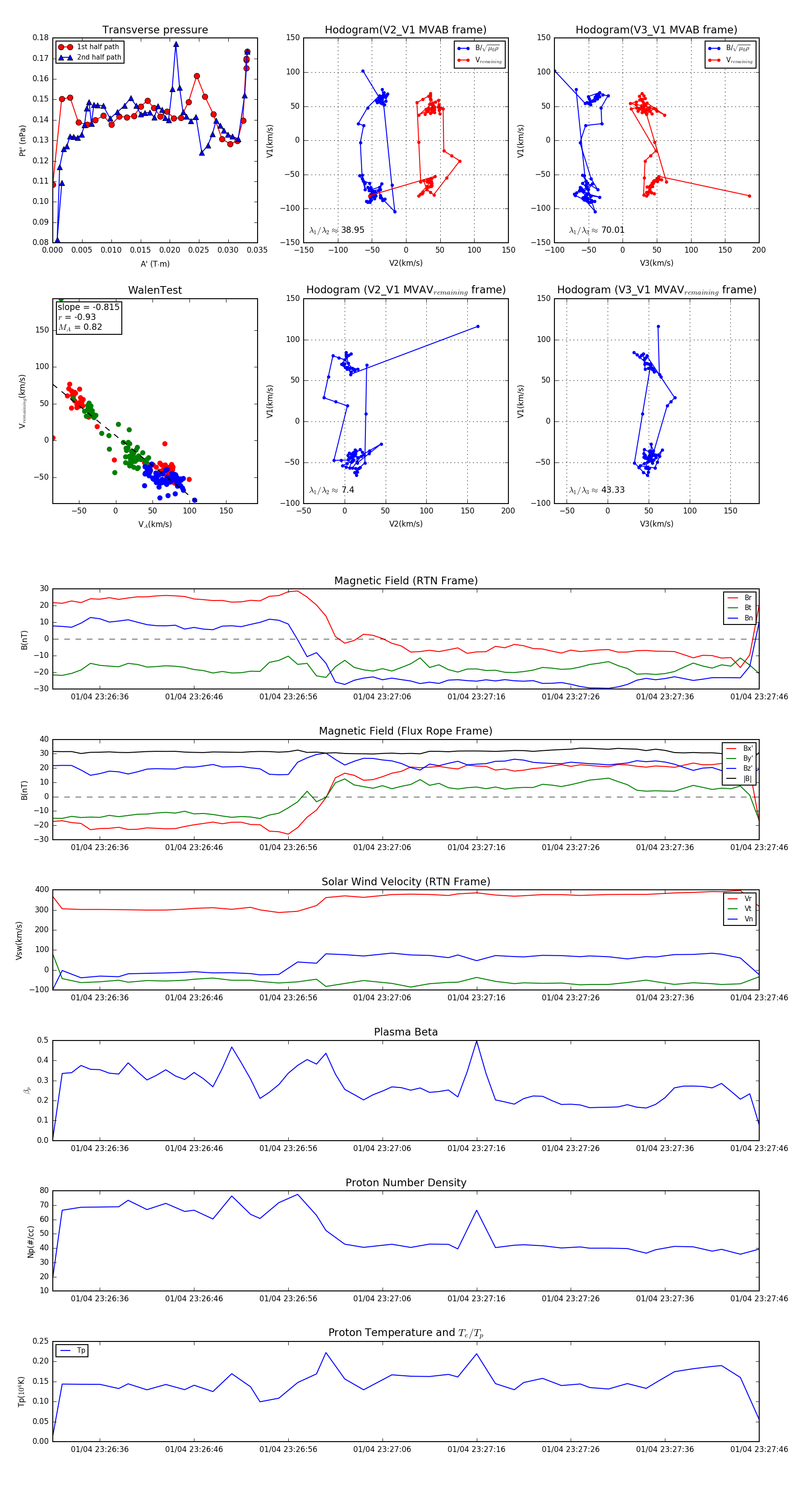
Flux Rope in 2024

Flux Rope Event 2024-01-04 23:26:31 ~ 2024-01-04 23:27:46 (76 seconds)


plot