HOME   LIST
‹–   –›

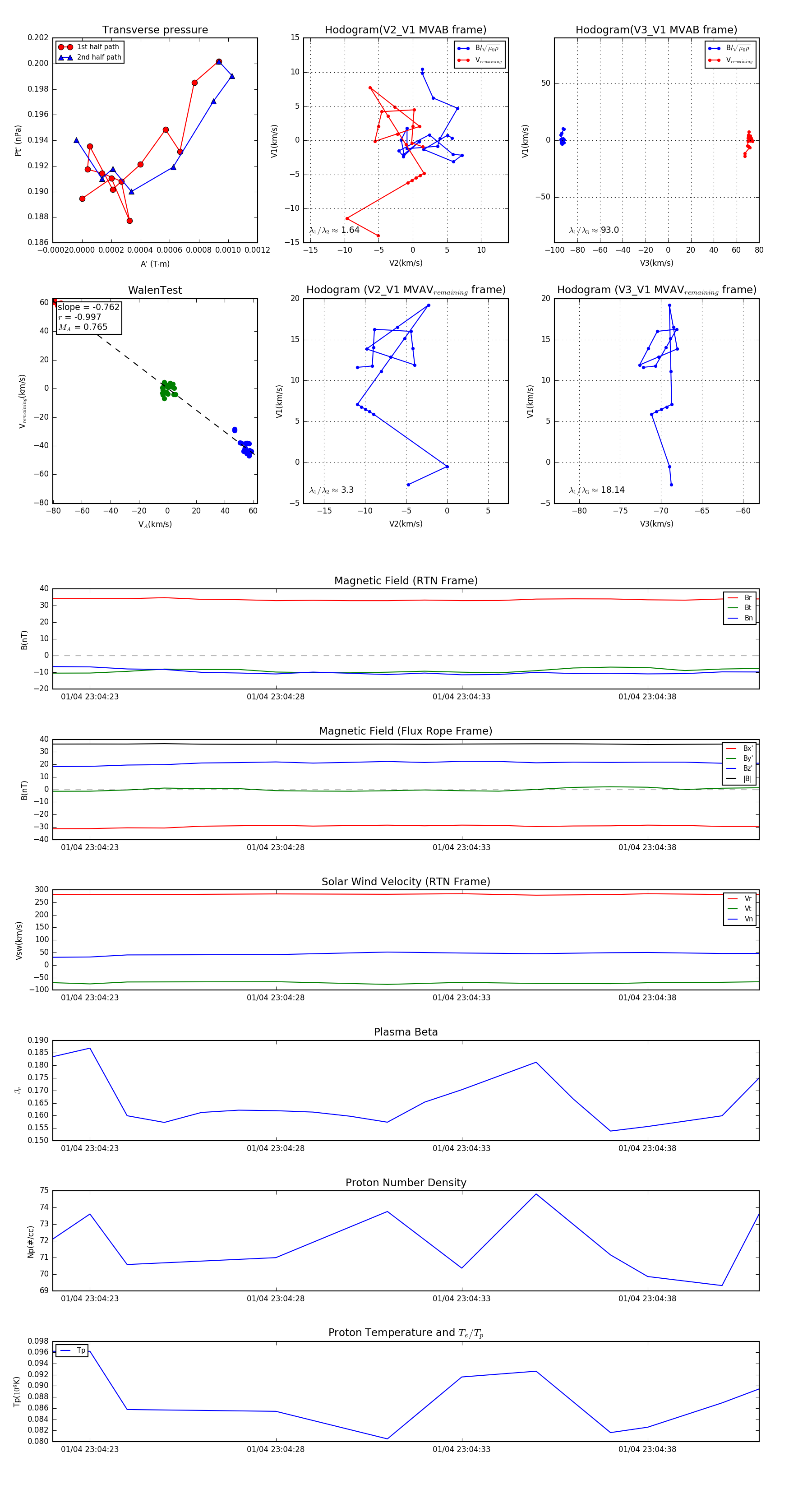
Flux Rope in 2024

Flux Rope Event 2024-01-04 23:04:22 ~ 2024-01-04 23:04:41 (20 seconds)


plot