HOME   LIST
‹–   –›

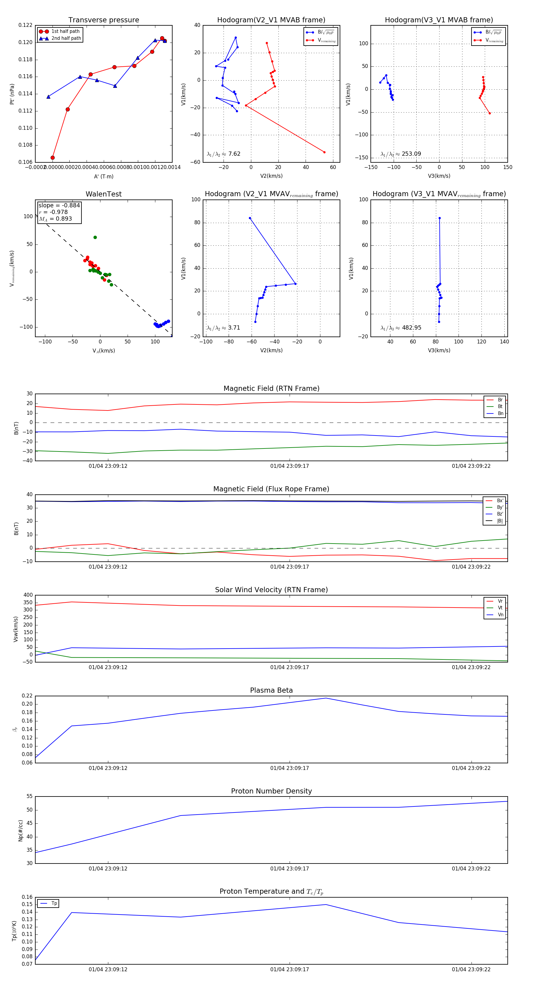
Flux Rope in 2024

Flux Rope Event 2024-01-04 23:09:10 ~ 2024-01-04 23:09:23 (14 seconds)


plot