HOME   LIST
‹–   –›

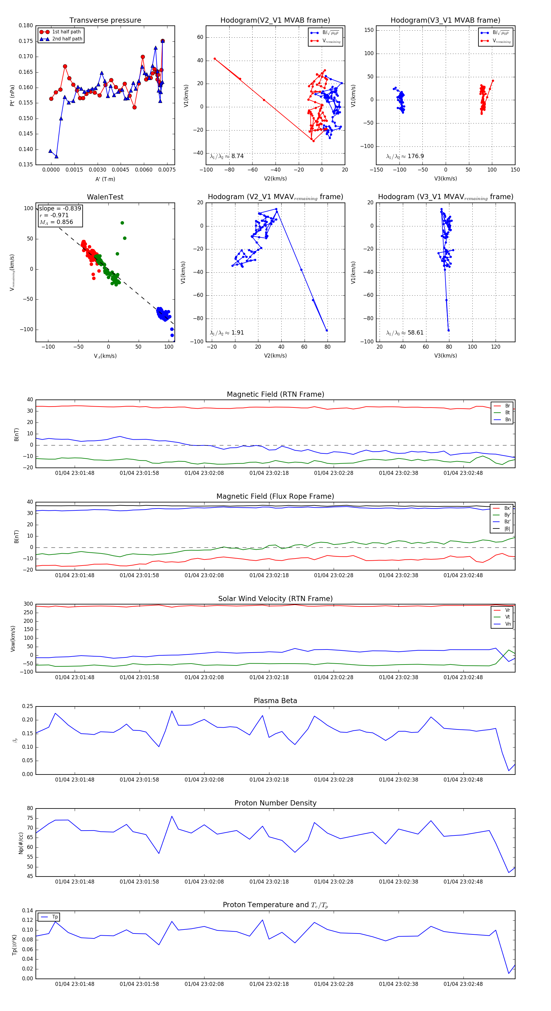
Flux Rope in 2024

Flux Rope Event 2024-01-04 23:01:42 ~ 2024-01-04 23:02:56 (75 seconds)


plot