HOME   LIST
‹–   –›

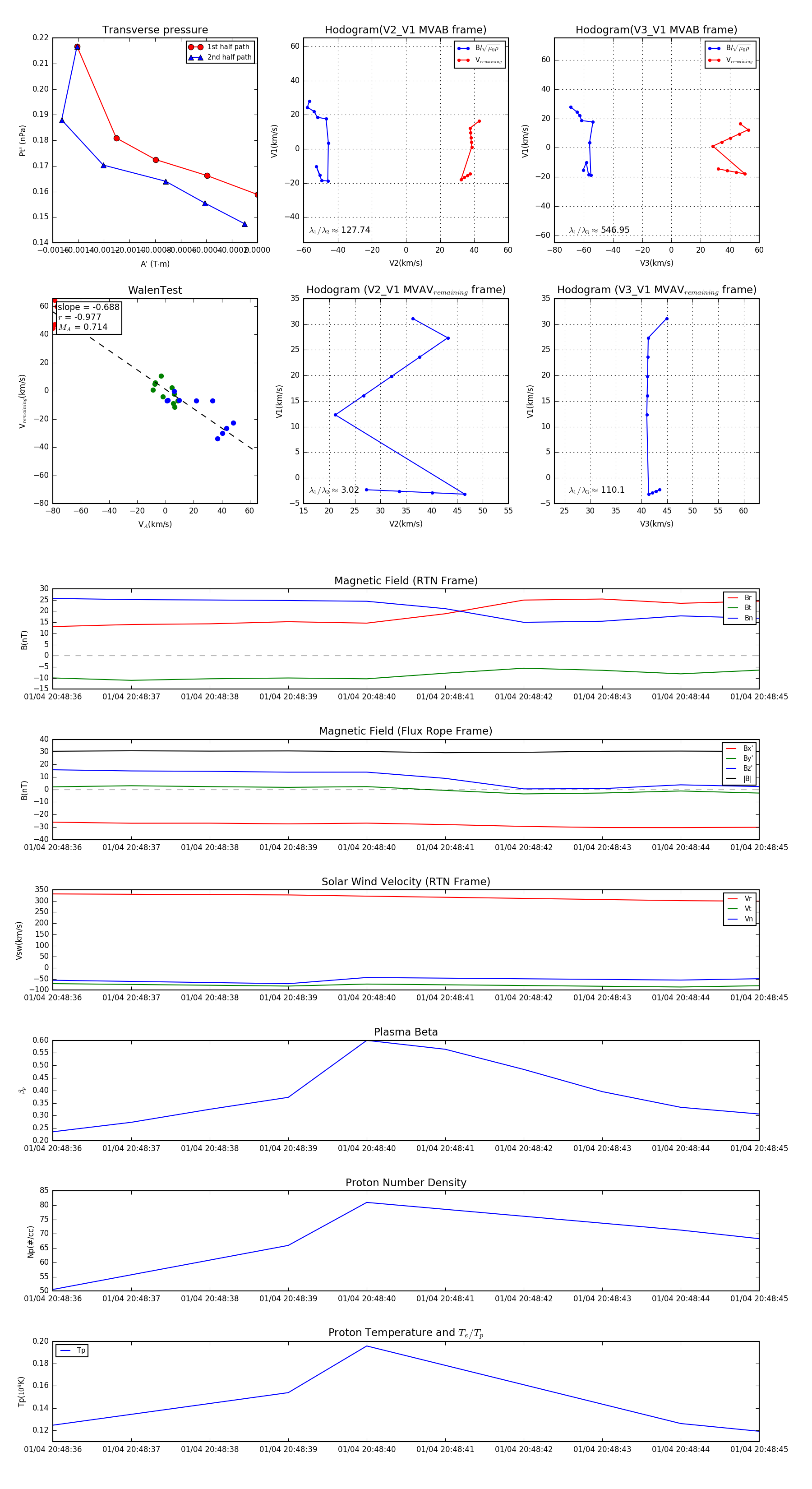
Flux Rope in 2024

Flux Rope Event 2024-01-04 20:48:36 ~ 2024-01-04 20:48:45 (10 seconds)


plot