HOME   LIST
‹–   –›

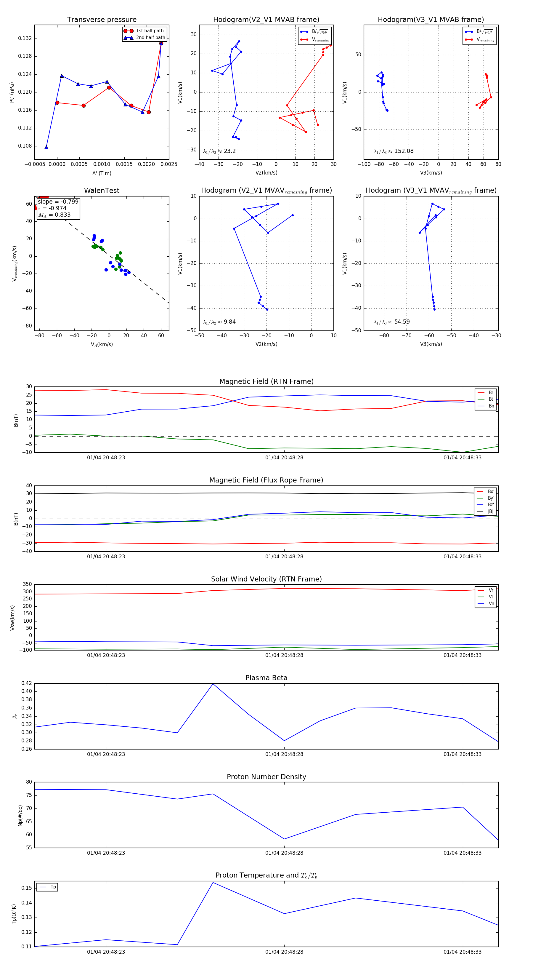
Flux Rope in 2024

Flux Rope Event 2024-01-04 20:48:21 ~ 2024-01-04 20:48:34 (14 seconds)


plot