HOME   LIST
‹–   –›

Flux Rope in 2024

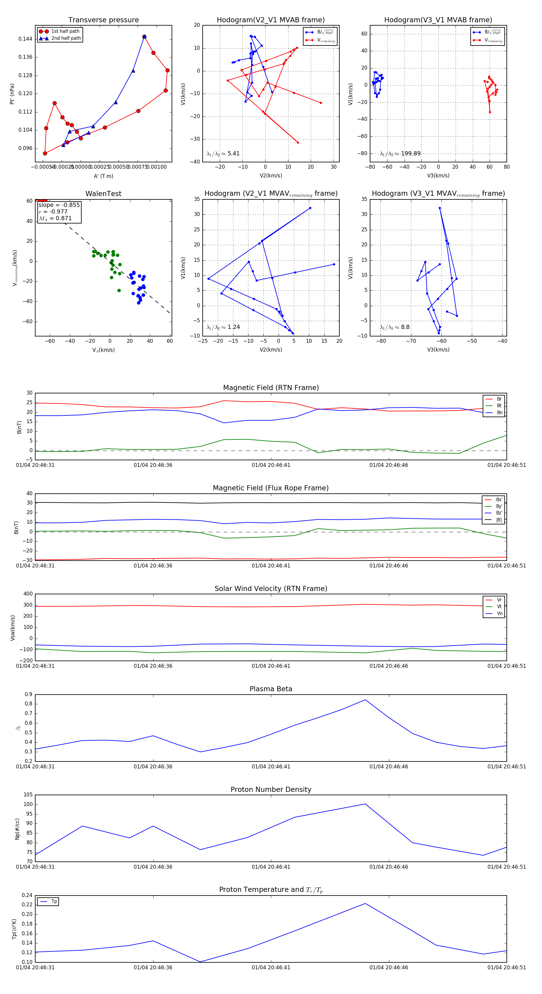
Flux Rope Event 2024-01-04 20:46:31 ~ 2024-01-04 20:46:51 (21 seconds)


plot