HOME   LIST
‹–   –›

Flux Rope in 2024

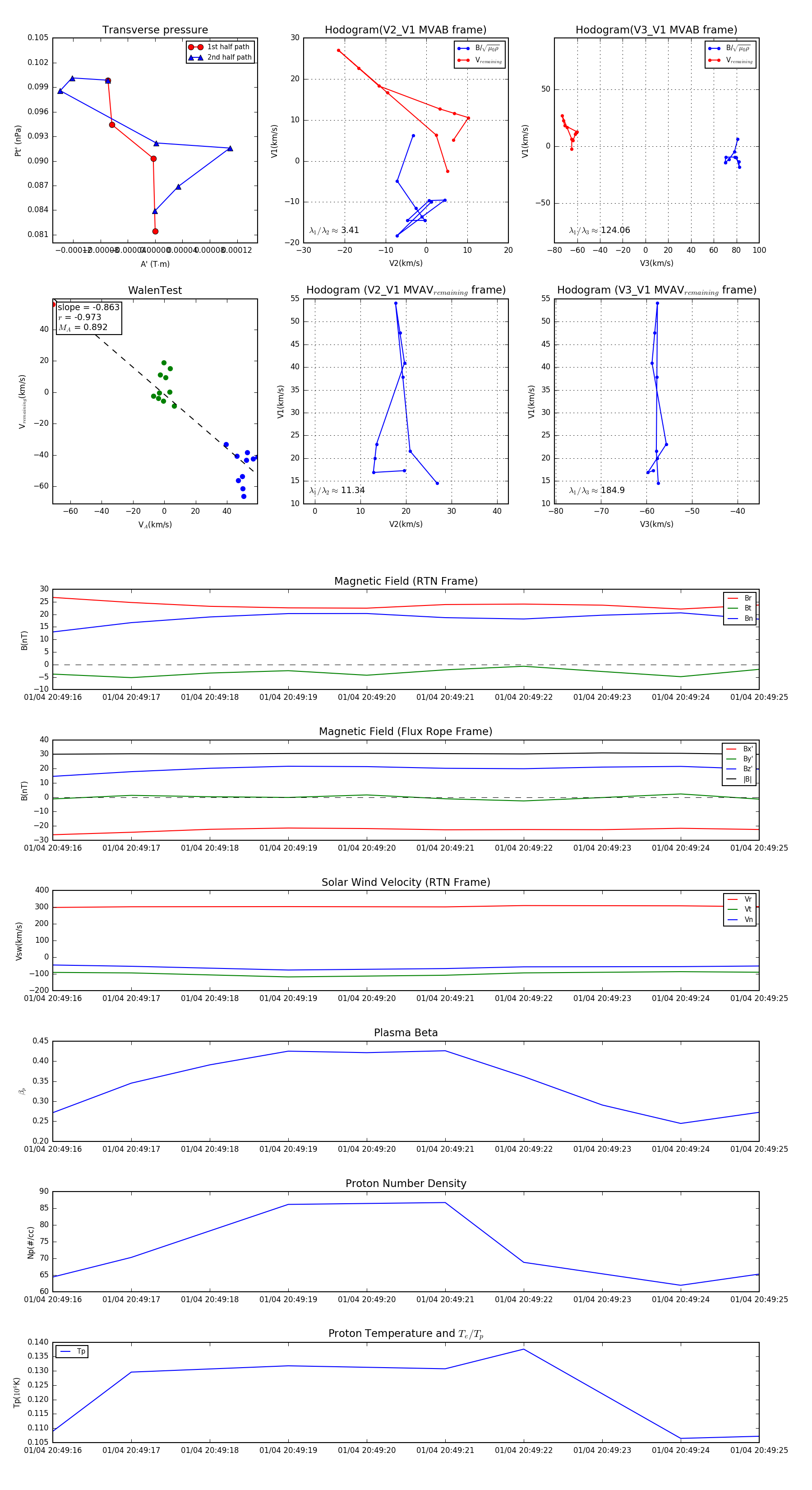
Flux Rope Event 2024-01-04 20:49:16 ~ 2024-01-04 20:49:25 (10 seconds)


plot