HOME   LIST
‹–   –›

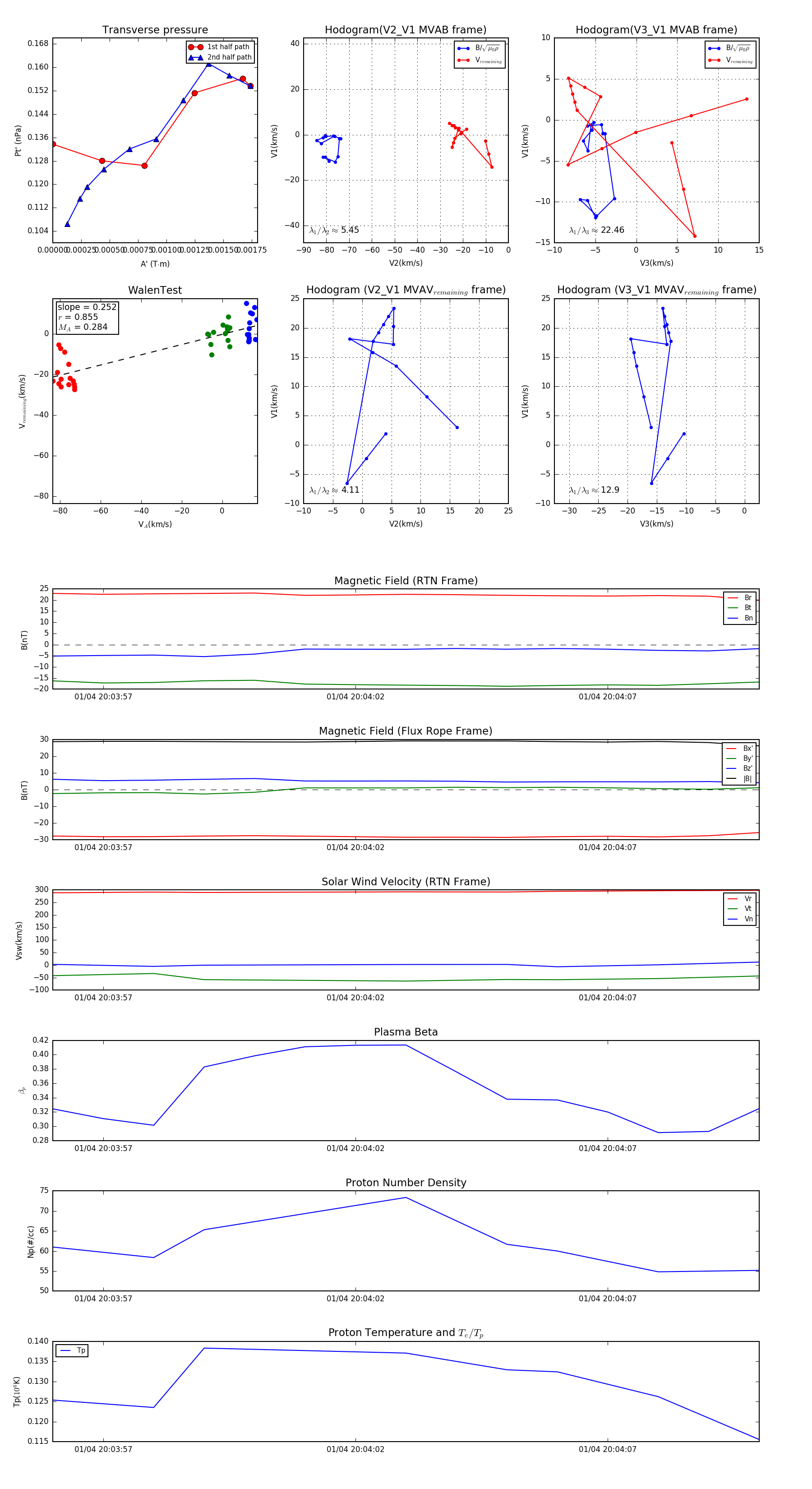
Flux Rope in 2024

Flux Rope Event 2024-01-04 20:03:56 ~ 2024-01-04 20:04:10 (15 seconds)


plot