HOME   LIST
‹–   –›

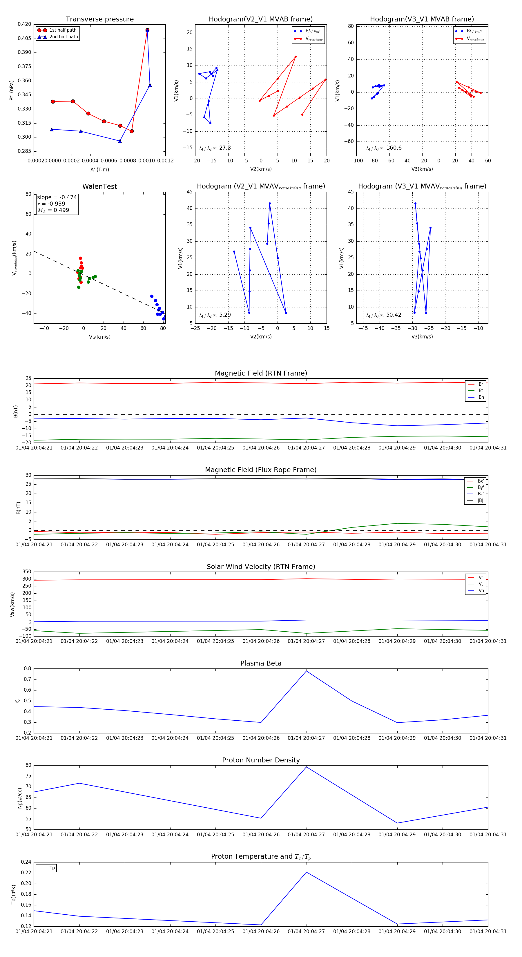
Flux Rope in 2024

Flux Rope Event 2024-01-04 20:04:21 ~ 2024-01-04 20:04:31 (11 seconds)


plot