HOME   LIST
‹–   –›

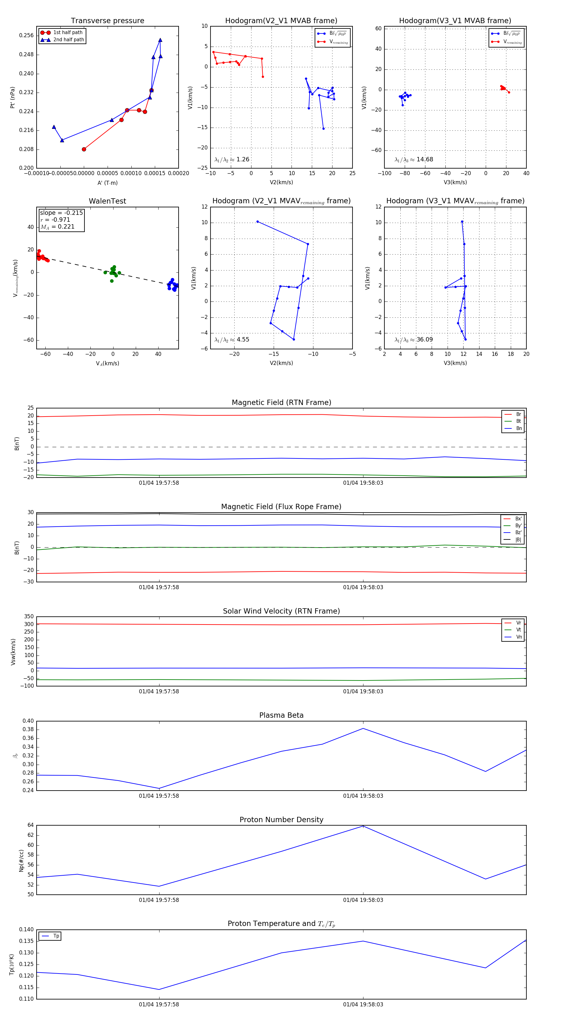
Flux Rope in 2024

Flux Rope Event 2024-01-04 19:57:55 ~ 2024-01-04 19:58:07 (13 seconds)


plot