HOME   LIST
‹–   –›

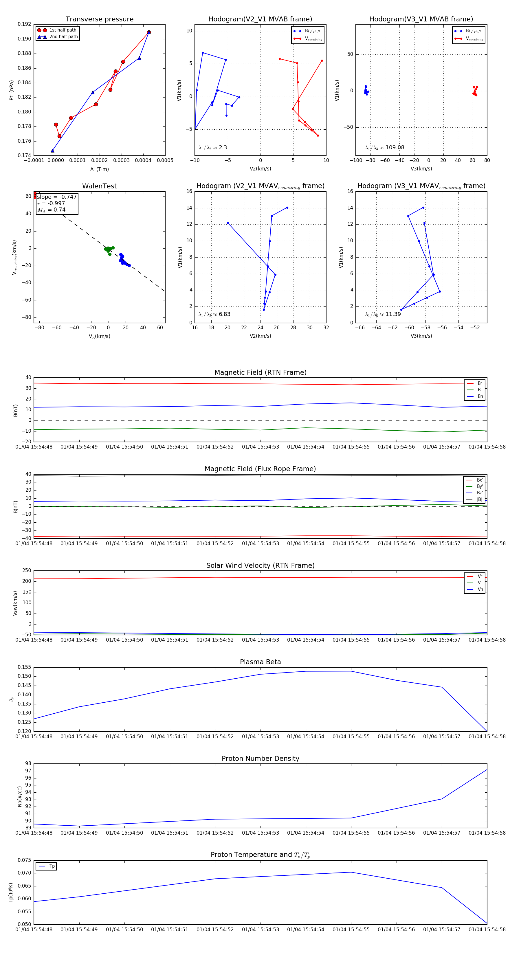
Flux Rope in 2024

Flux Rope Event 2024-01-04 15:54:48 ~ 2024-01-04 15:54:58 (11 seconds)


plot