HOME   LIST
‹–   –›

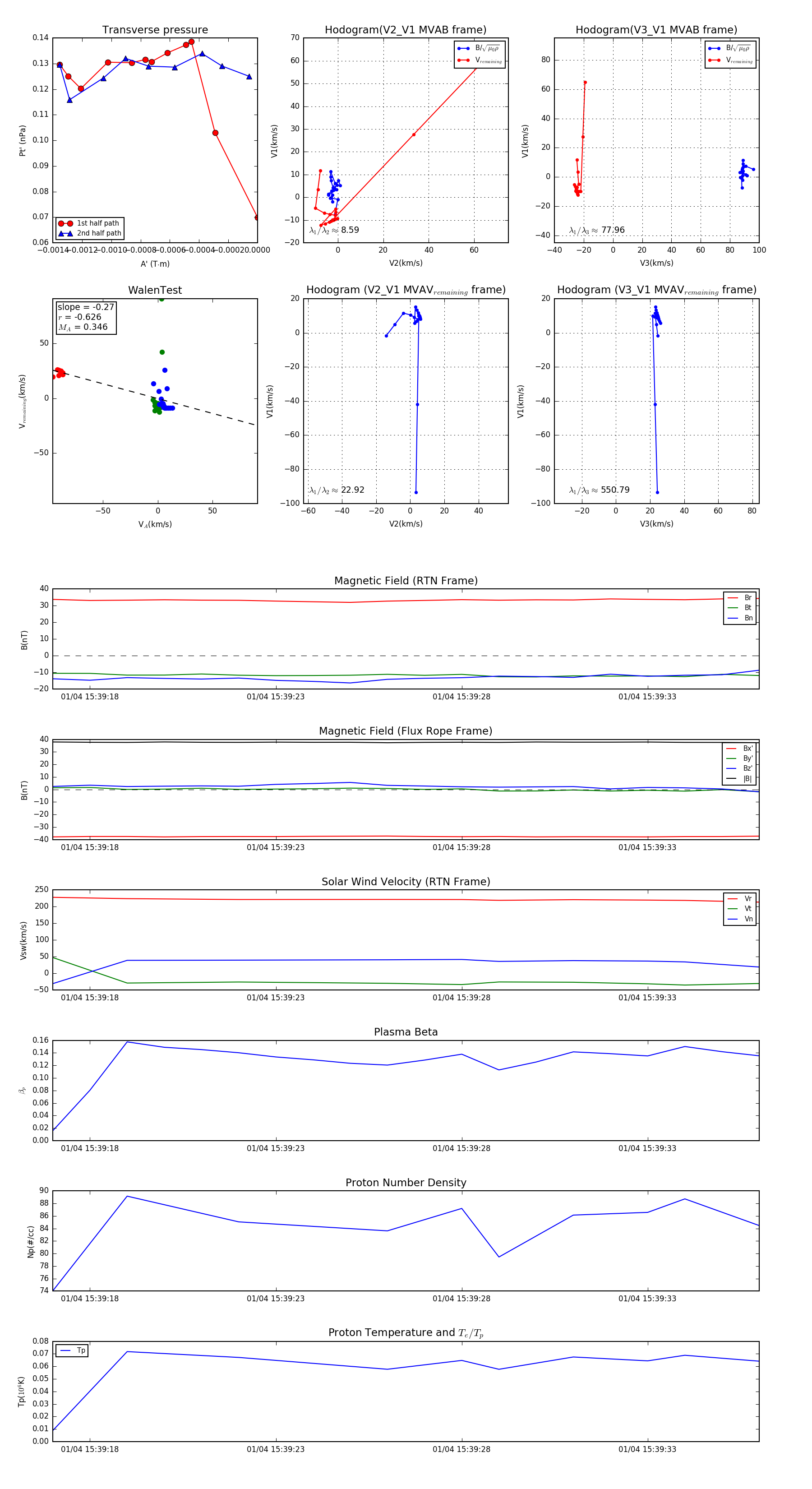
Flux Rope in 2024

Flux Rope Event 2024-01-04 15:39:17 ~ 2024-01-04 15:39:36 (20 seconds)


plot