HOME   LIST
‹–   –›

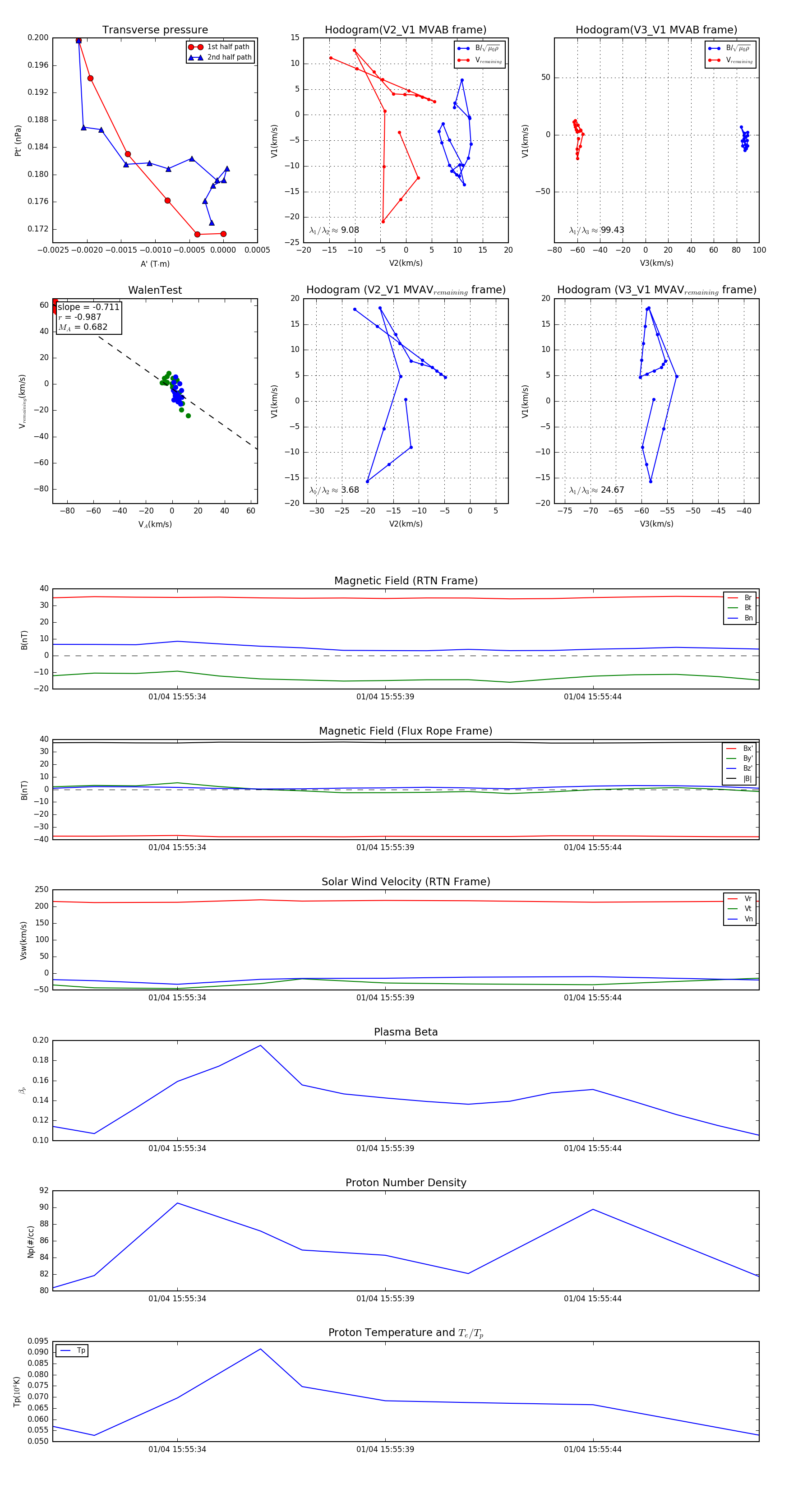
Flux Rope in 2024

Flux Rope Event 2024-01-04 15:55:31 ~ 2024-01-04 15:55:48 (18 seconds)


plot