HOME   LIST
‹–   –›

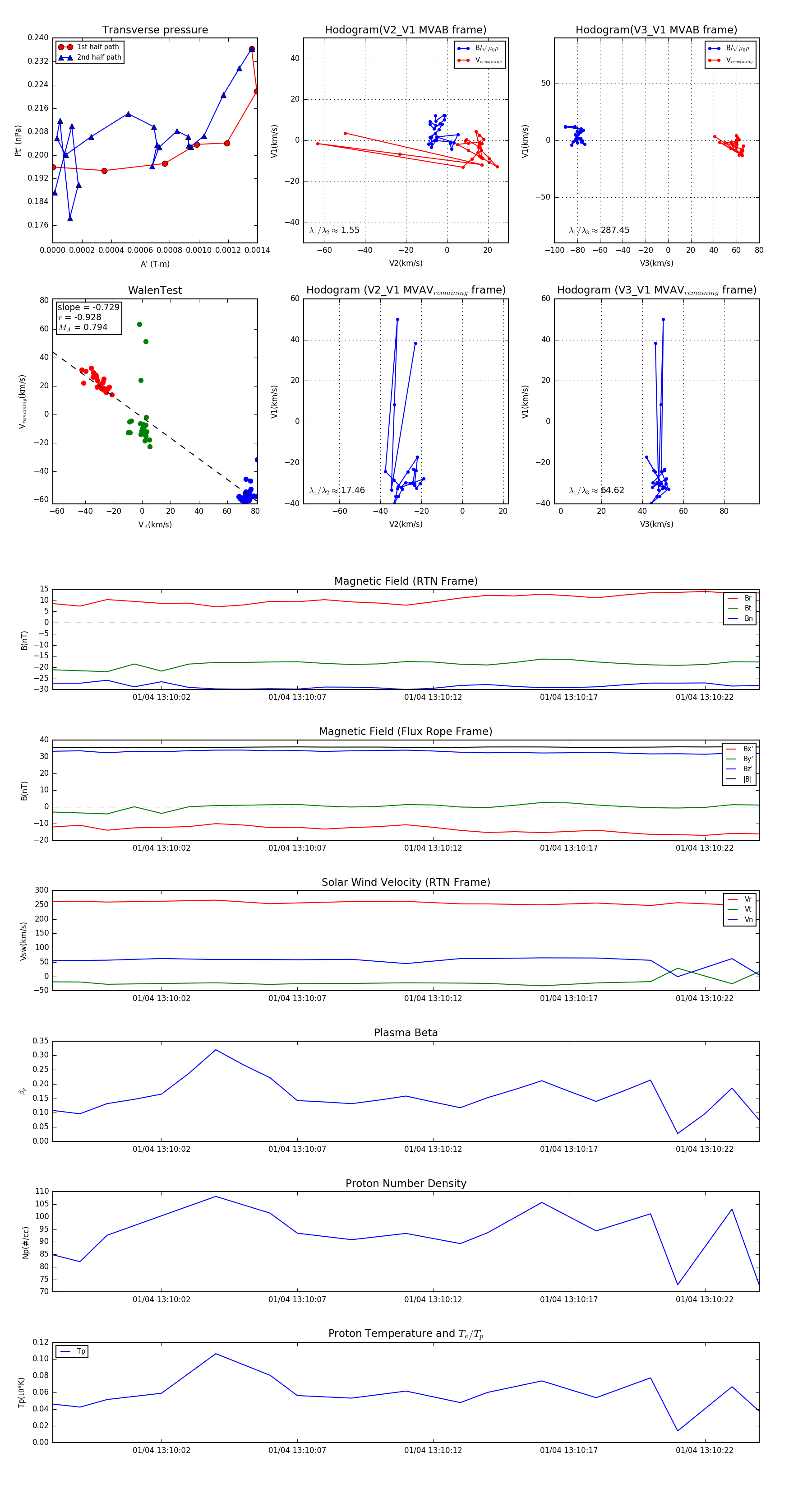
Flux Rope in 2024

Flux Rope Event 2024-01-04 13:09:58 ~ 2024-01-04 13:10:24 (27 seconds)


plot