HOME   LIST
‹–   –›

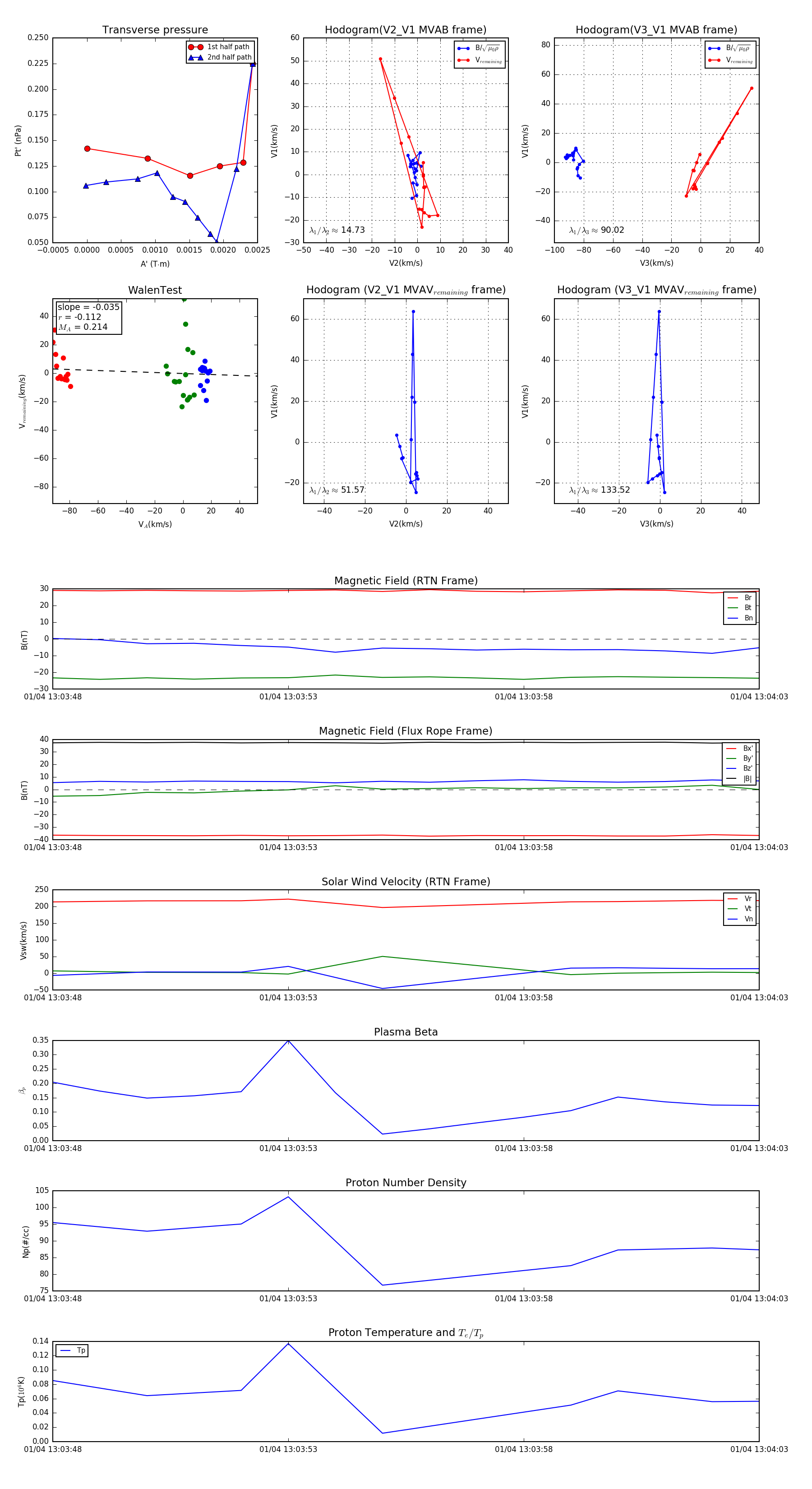
Flux Rope in 2024

Flux Rope Event 2024-01-04 13:03:48 ~ 2024-01-04 13:04:03 (16 seconds)


plot