HOME   LIST
‹–   –›

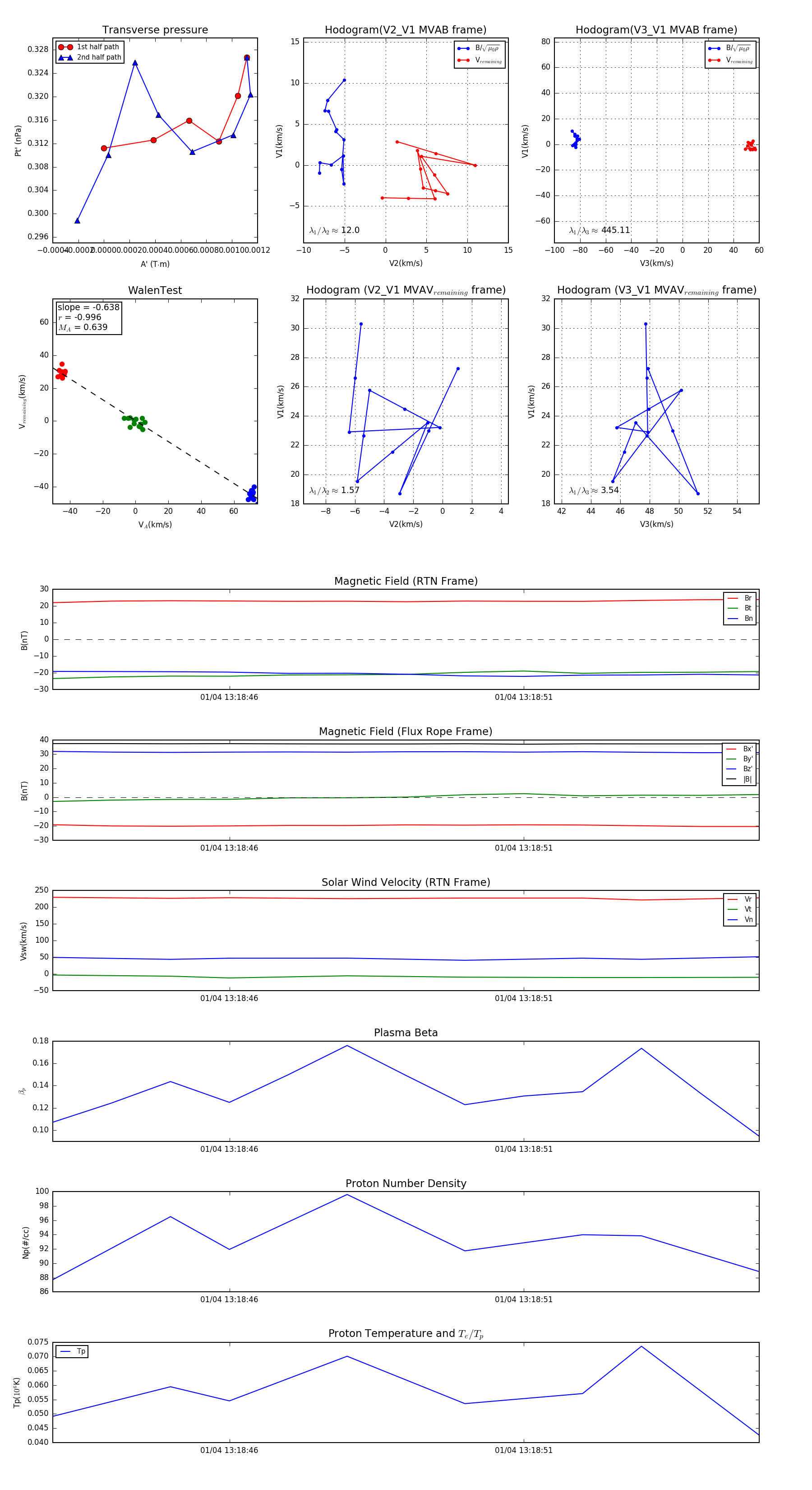
Flux Rope in 2024

Flux Rope Event 2024-01-04 13:18:43 ~ 2024-01-04 13:18:55 (13 seconds)


plot