HOME   LIST
‹–   –›

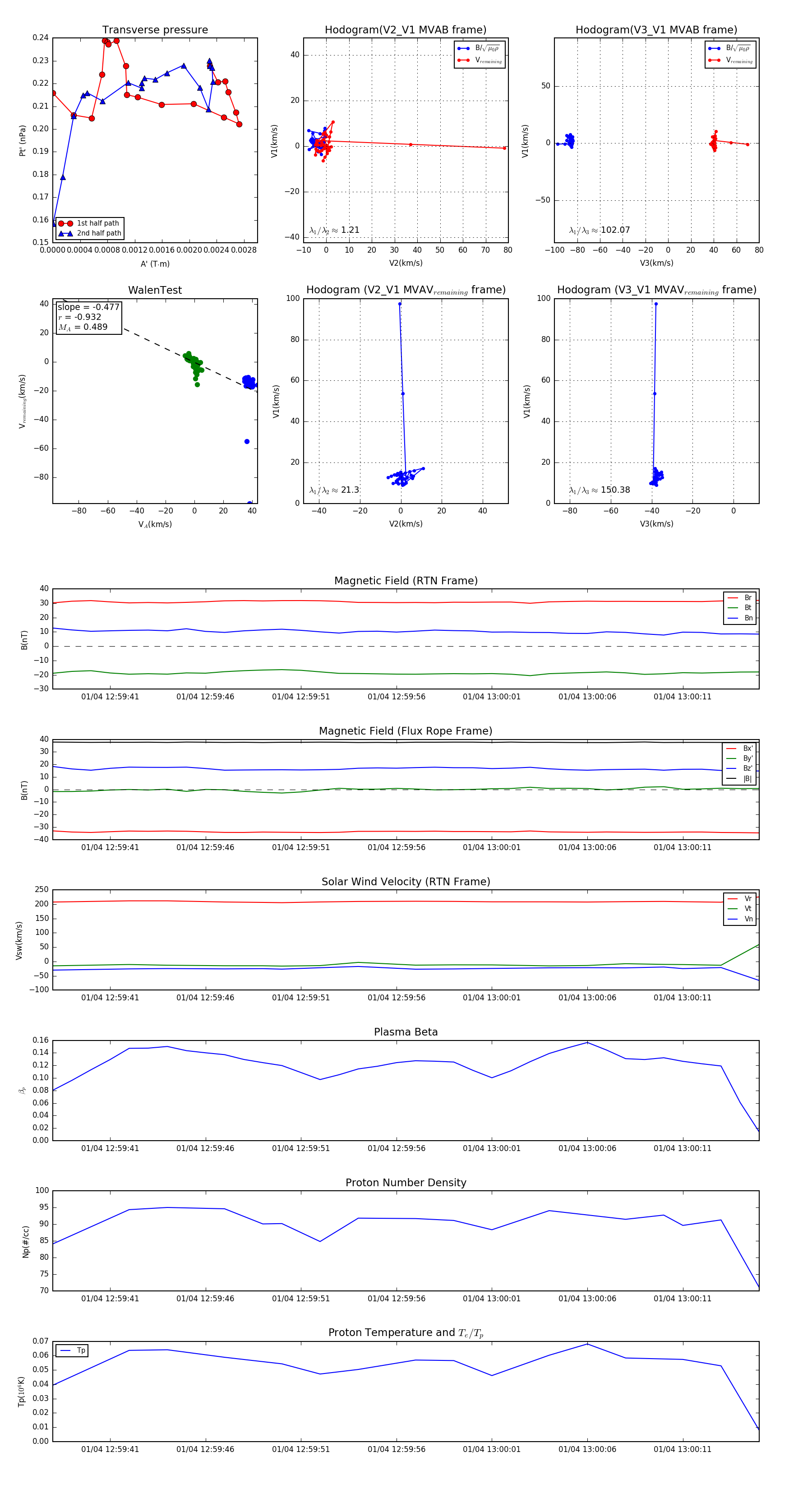
Flux Rope in 2024

Flux Rope Event 2024-01-04 12:59:38 ~ 2024-01-04 13:00:15 (38 seconds)


plot