HOME   LIST
‹–   –›

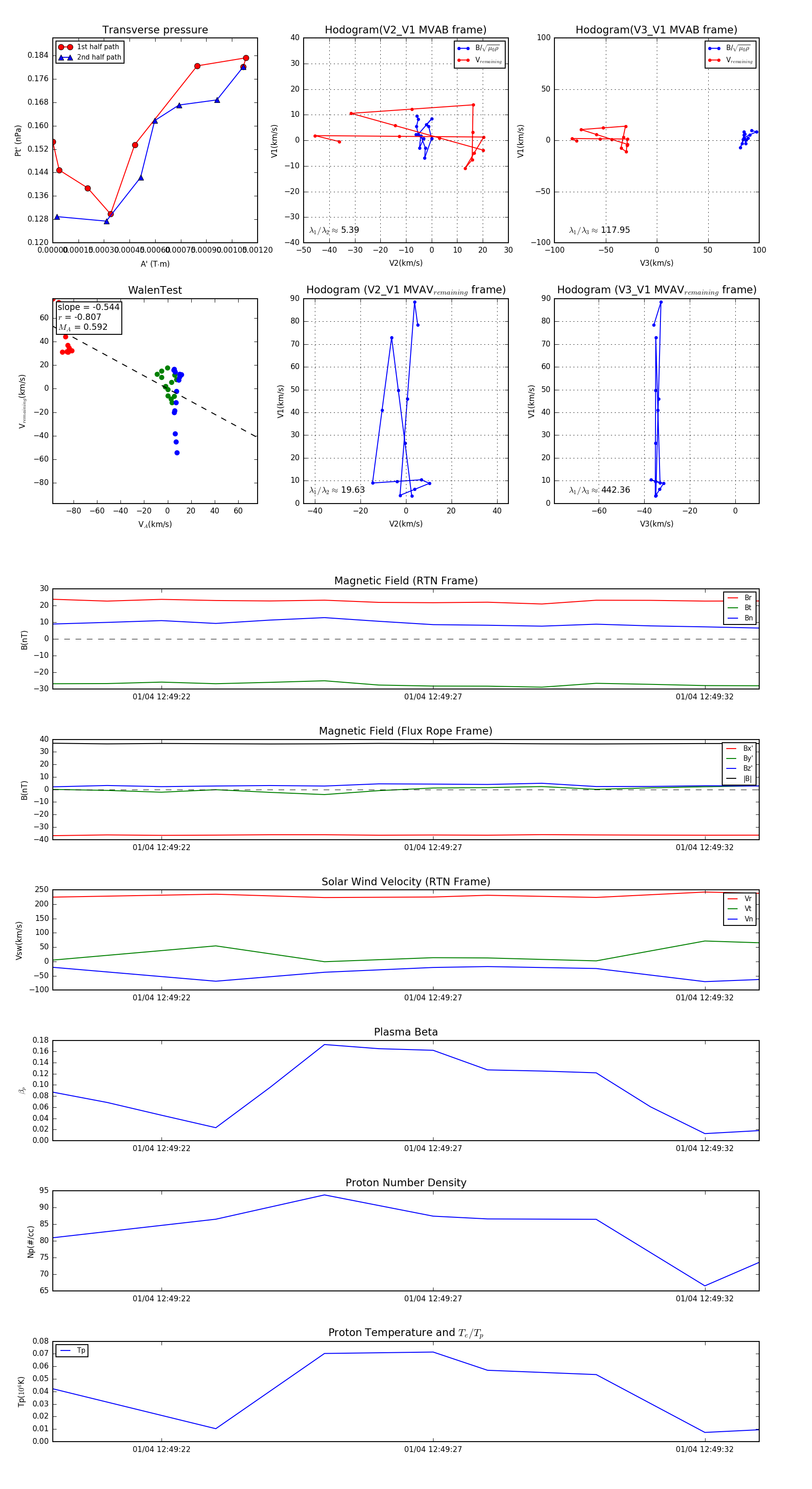
Flux Rope in 2024

Flux Rope Event 2024-01-04 12:49:20 ~ 2024-01-04 12:49:33 (14 seconds)


plot