HOME   LIST
‹–   –›

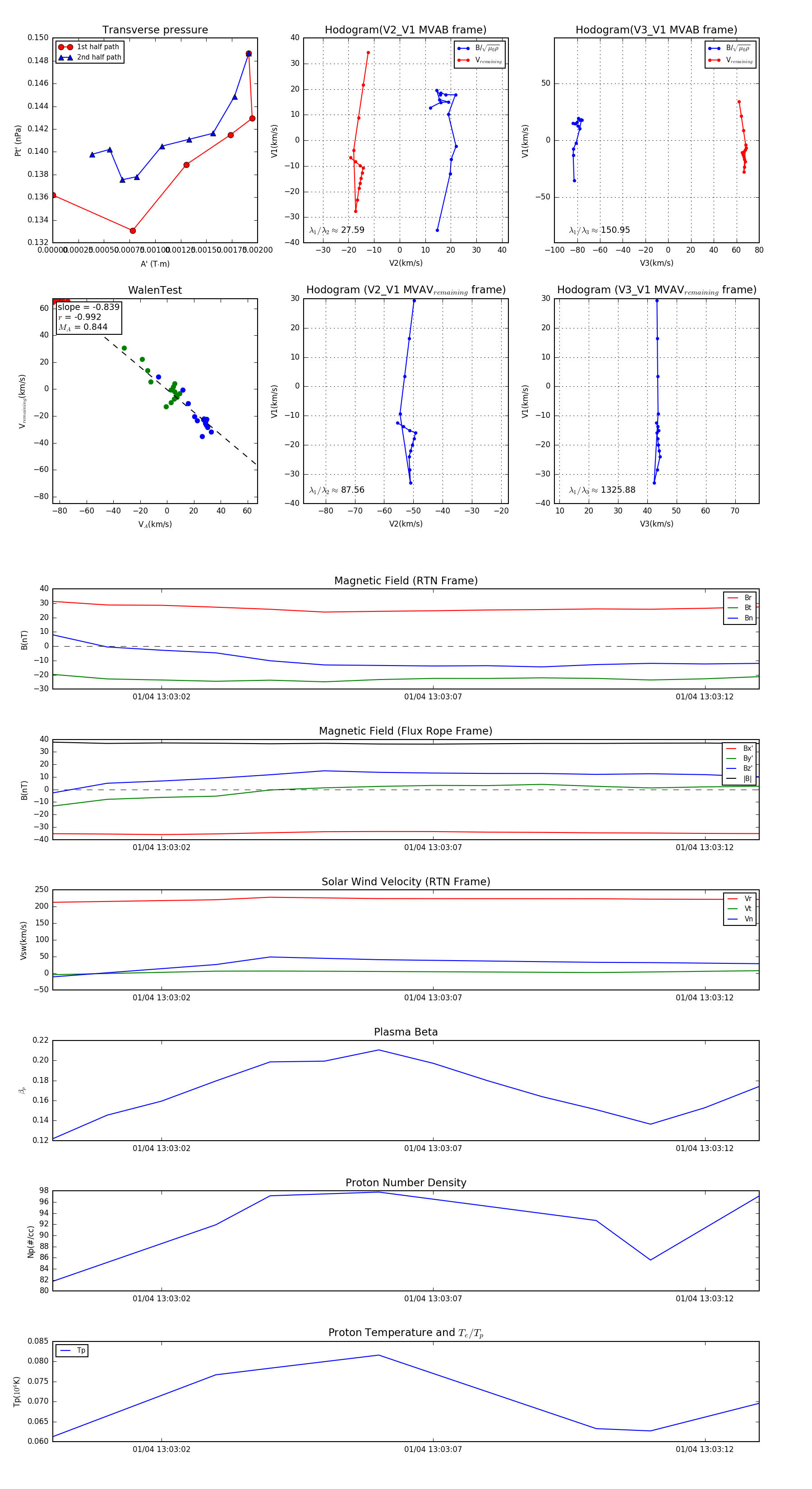
Flux Rope in 2024

Flux Rope Event 2024-01-04 13:03:00 ~ 2024-01-04 13:03:13 (14 seconds)


plot