HOME   LIST
‹–   –›

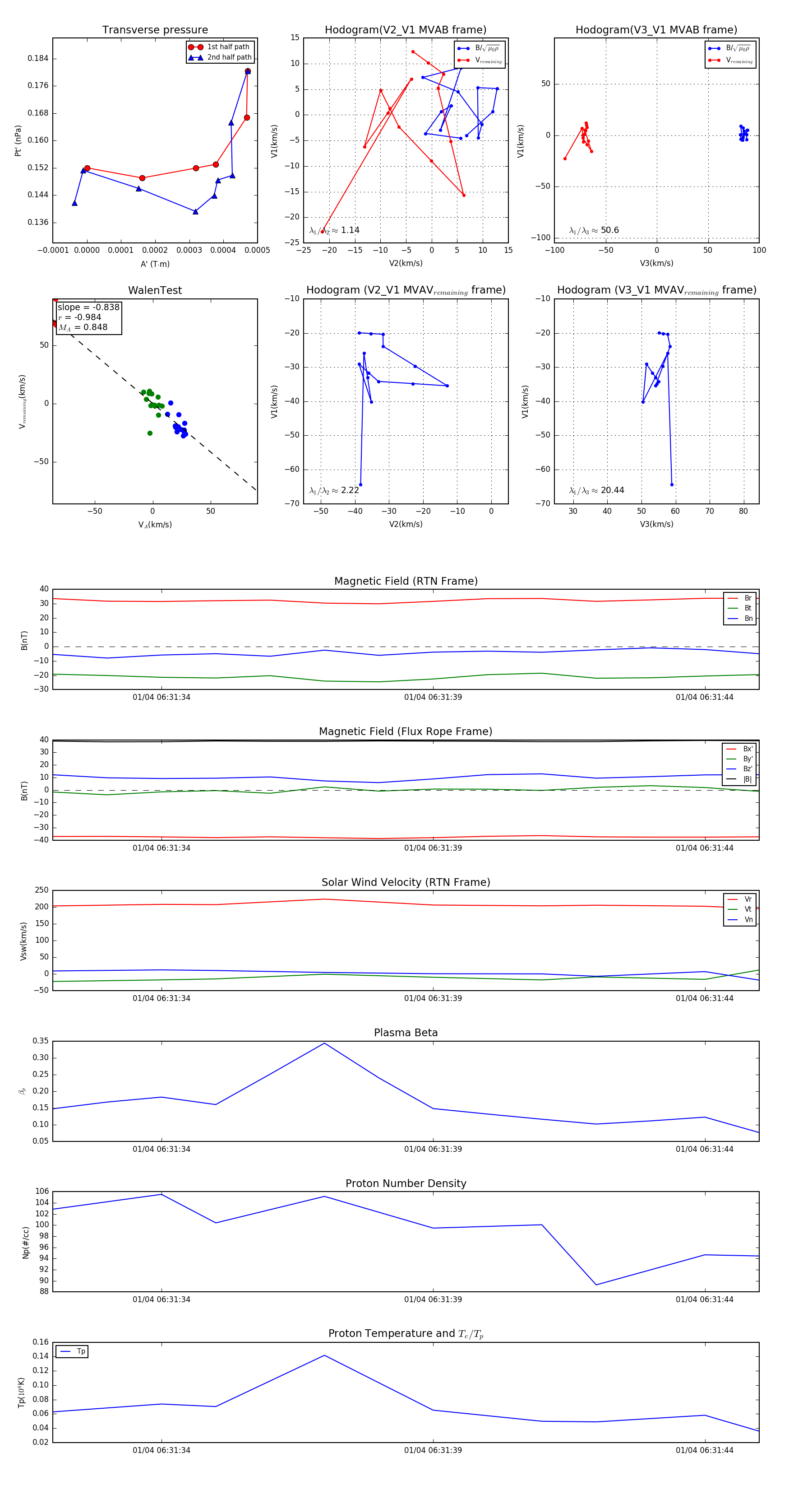
Flux Rope in 2024

Flux Rope Event 2024-01-04 06:31:32 ~ 2024-01-04 06:31:45 (14 seconds)


plot