HOME   LIST
‹–   –›

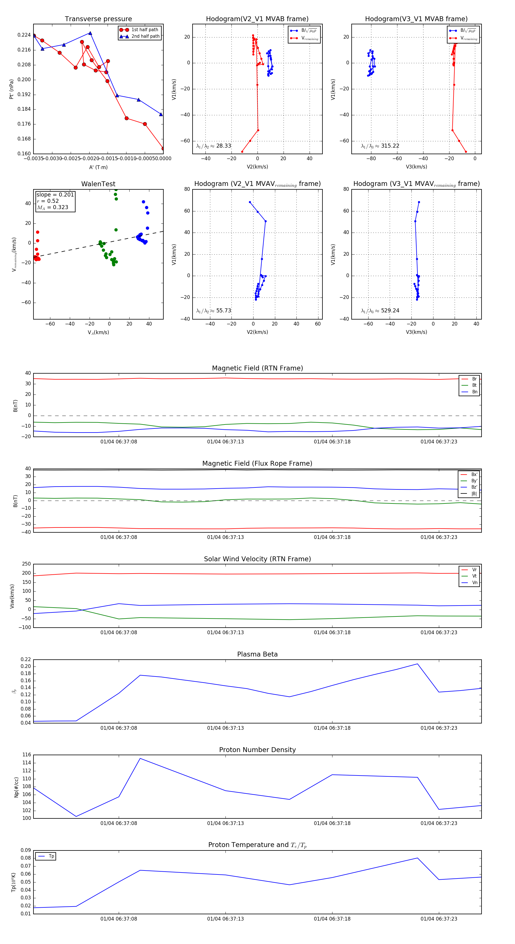
Flux Rope in 2024

Flux Rope Event 2024-01-04 06:37:04 ~ 2024-01-04 06:37:25 (22 seconds)


plot