HOME   LIST
‹–   –›

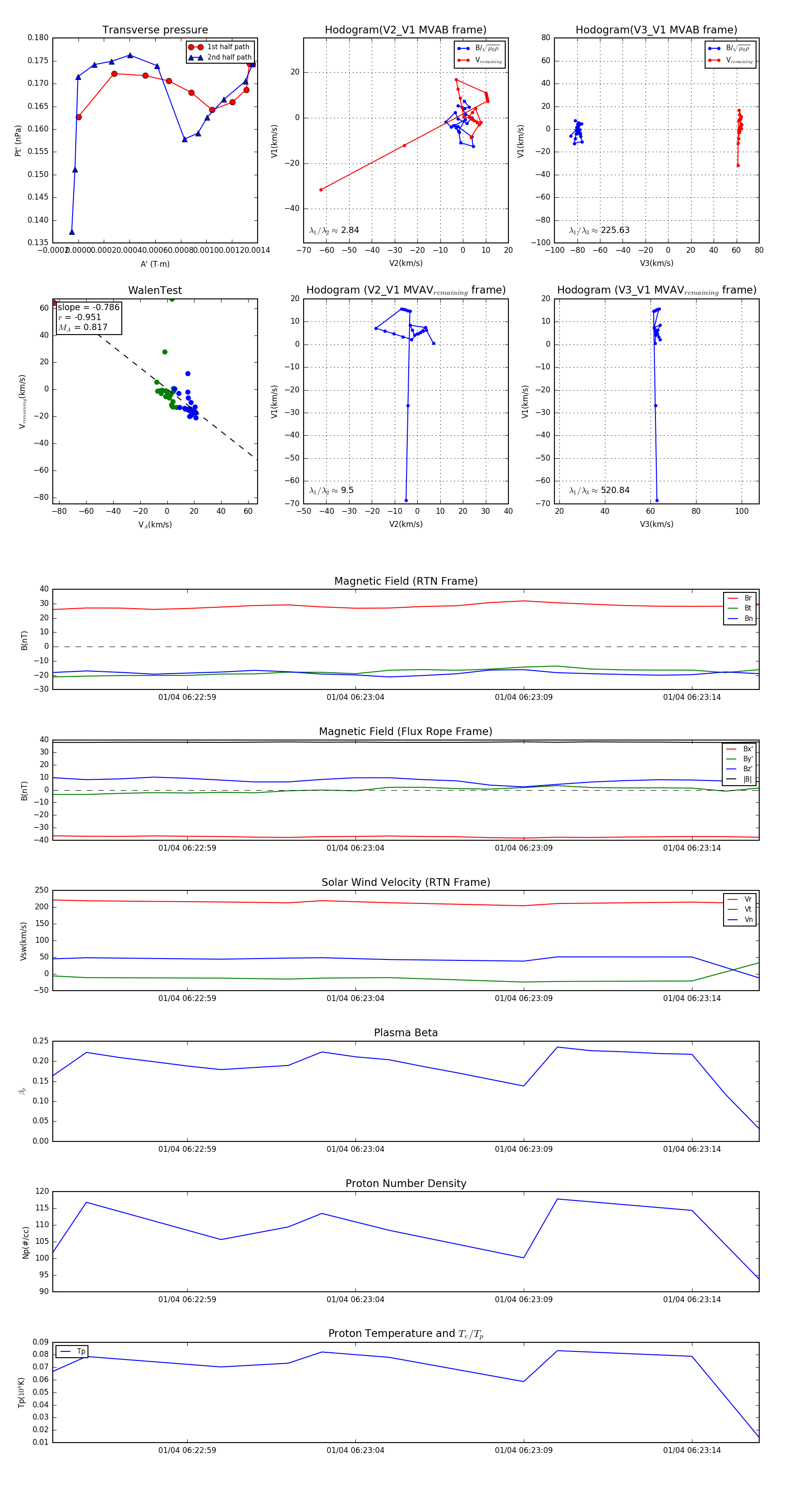
Flux Rope in 2024

Flux Rope Event 2024-01-04 06:22:55 ~ 2024-01-04 06:23:16 (22 seconds)


plot