HOME   LIST
‹–   –›

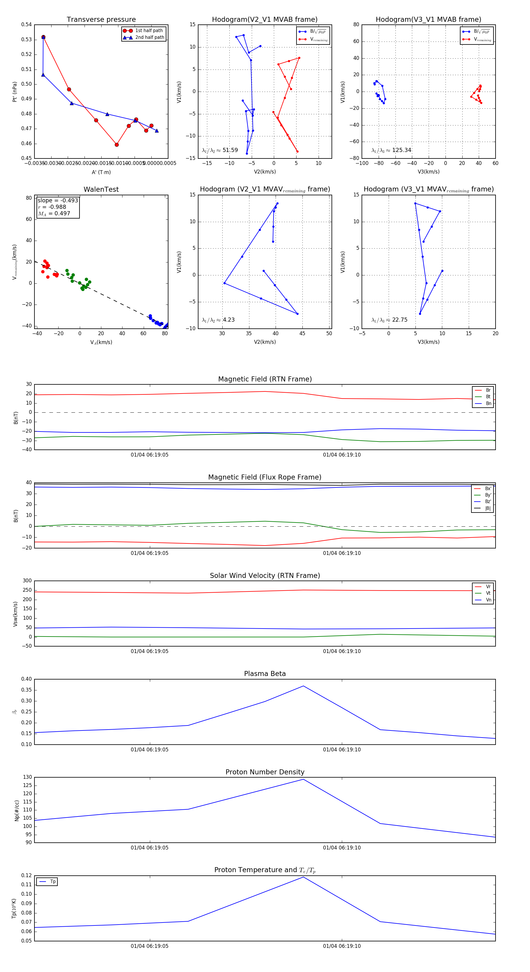
Flux Rope in 2024

Flux Rope Event 2024-01-04 06:19:02 ~ 2024-01-04 06:19:14 (13 seconds)


plot