HOME   LIST
‹–   –›

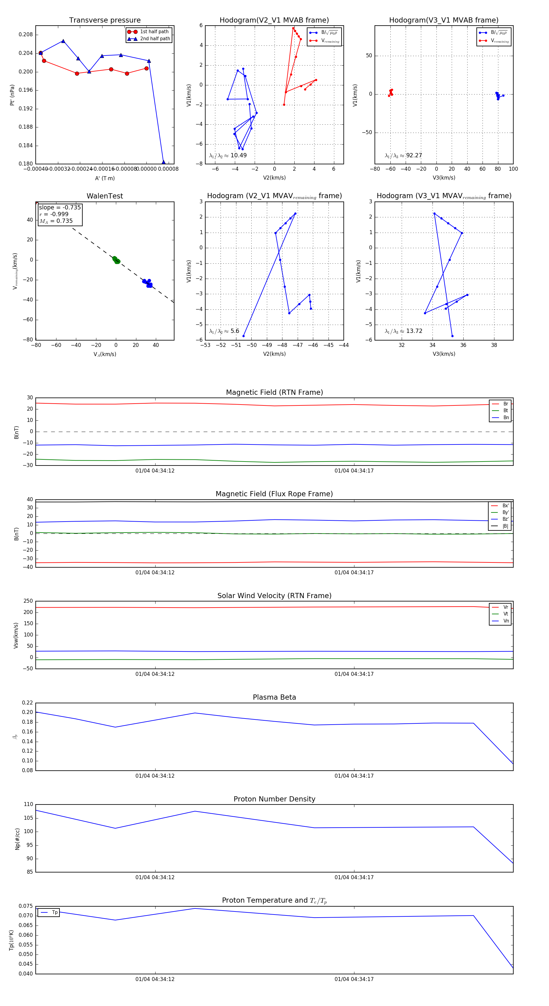
Flux Rope in 2024

Flux Rope Event 2024-01-04 04:34:09 ~ 2024-01-04 04:34:21 (13 seconds)


plot