HOME   LIST
‹–   –›

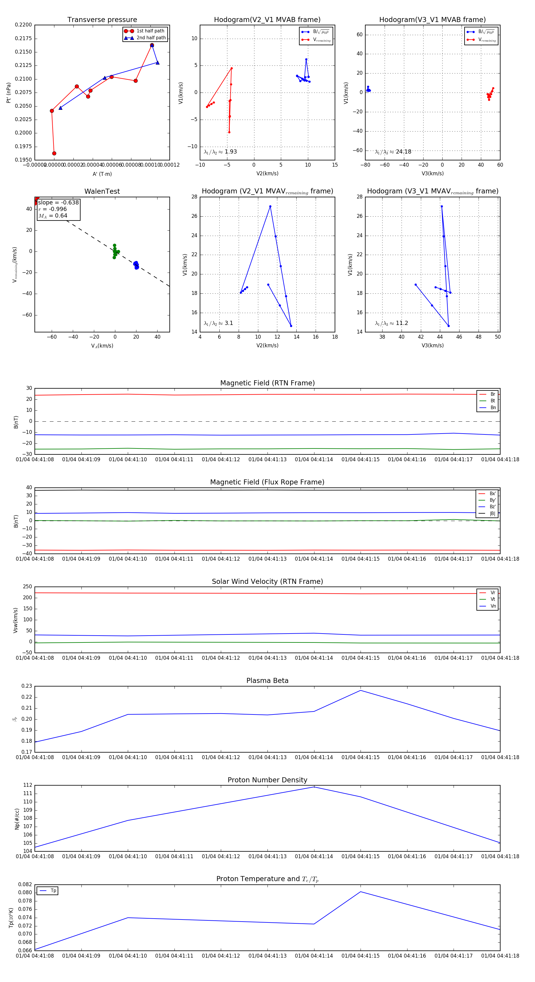
Flux Rope in 2024

Flux Rope Event 2024-01-04 04:41:08 ~ 2024-01-04 04:41:18 (11 seconds)


plot