HOME   LIST
‹–   –›

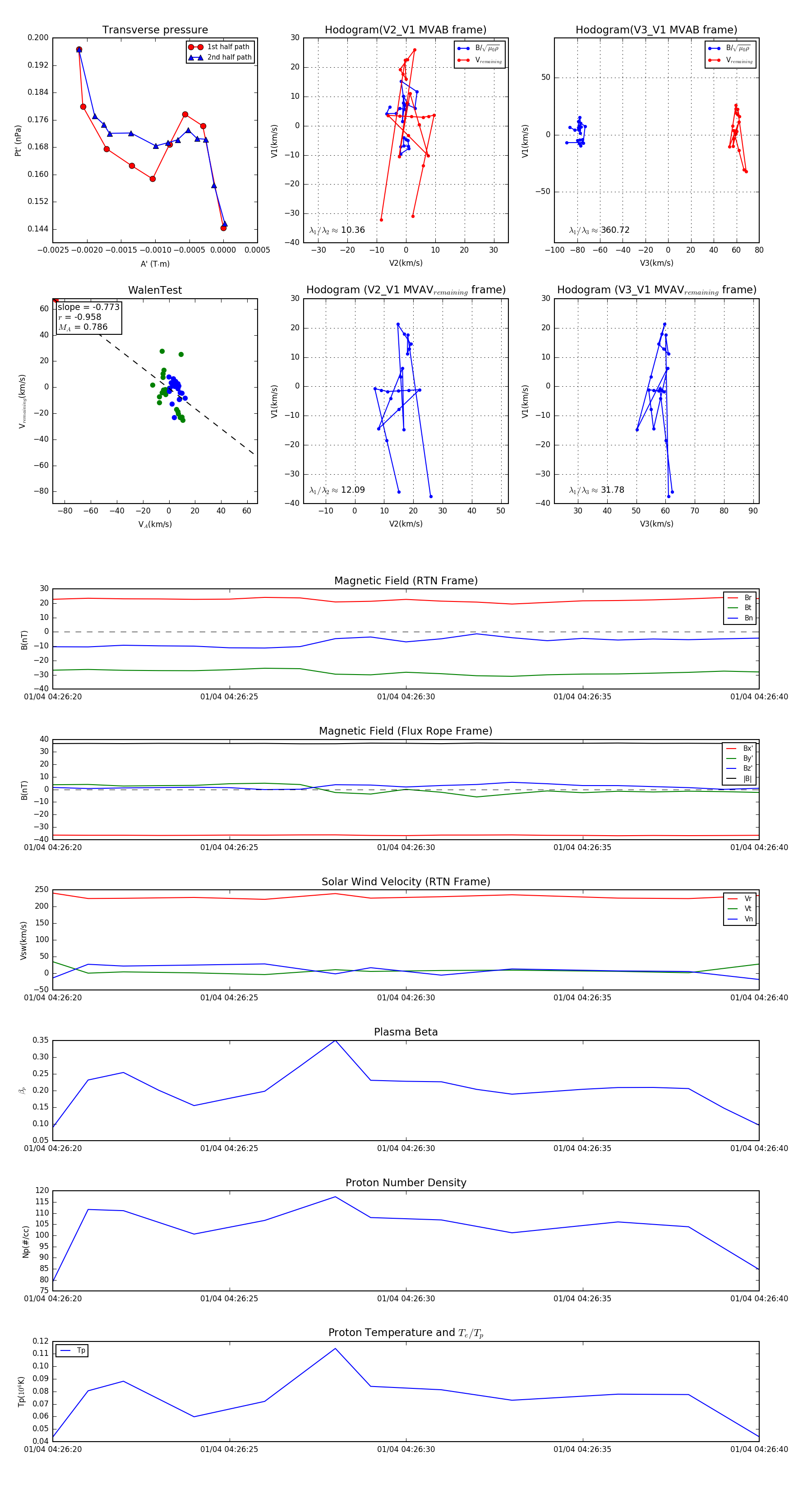
Flux Rope in 2024

Flux Rope Event 2024-01-04 04:26:20 ~ 2024-01-04 04:26:40 (21 seconds)


plot