HOME   LIST
‹–   –›

Flux Rope in 2024

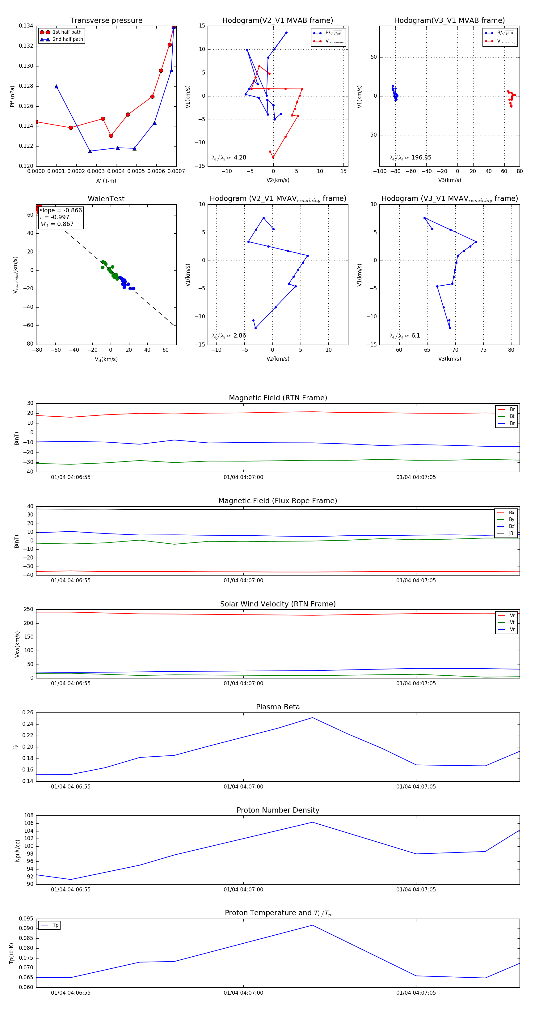
Flux Rope Event 2024-01-04 04:06:54 ~ 2024-01-04 04:07:08 (15 seconds)


plot